

第1页 / 共35页

第2页 / 共35页

第3页 / 共35页
试读已结束,还剩32页,您可下载完整版后进行离线阅读
THE END
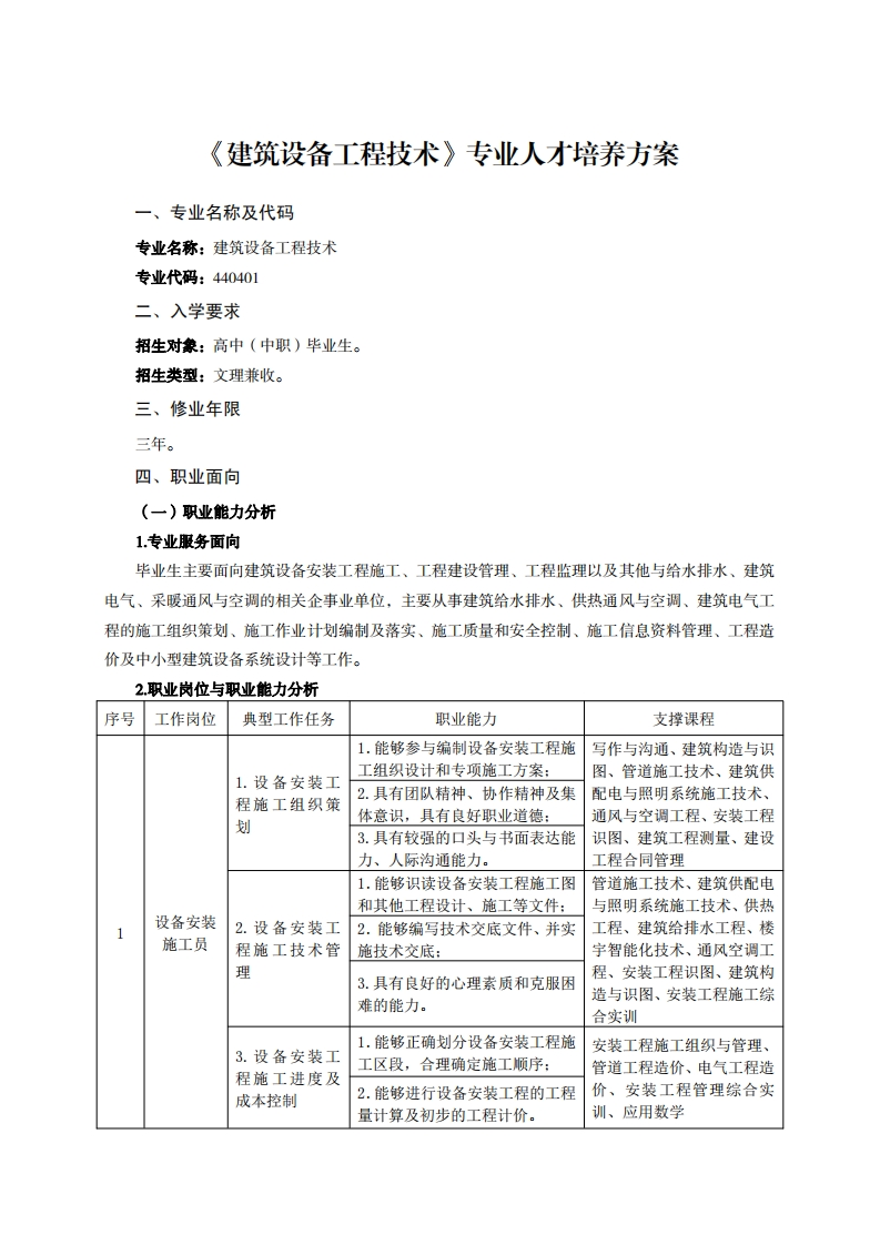
《建筑设备工程技术》专业人才培养方案一、专业名称及代码专业名称:建筑设备工程技术专业代码:440401二、入学要求招生对象:高中(中职)毕业生。招生类型:文理兼收。三、修业年限三年。四、职业面向(一)职业能力分析1.专业服务面向毕业生主要面向建筑设备安装工程施工、工程建设管理、工程监理以及其他与给水排水、建筑电气、采暖通风与空调的相关企事业单位,主要从事建筑给水排水、供热通风与空调、建筑电气工程的施工组织策划、施工作业计划编制及落实、施工质量和安全控制、施工信息资料管理、工程造价及中小型建筑设备系统设计等工作。2.职业岗位与职业能力分析序号工作岗位典型工作任务职业能力支撑课程1.能够参与编制设备安装工程施写作与沟通、建筑构造与识工组织设计和专项施工方案:图、管道施工技术、建筑供1.设备安装工2.具有团队精神、协作精神及集配电与照明系统施工技术、程施工组织策划体意识,具有良好职业道德:通风与空调工程、安装工程3.具有较强的口头与书面表达能识图、建筑工程测量、建设力、人际沟通能力。工程合同管理1.能够识读设备安装工程施工图管道施工技术、建筑供配电和其他工程设计、施工等文件:与照明系统施工技术、供热设备安装2.设备安装工2.能够编写技术交底文件、并实工程、建筑给排水工程、楼施工员程施工技术管施技术交底:宇智能化技术、通风空调工理程、安装工程识图、建筑构3.具有良好的心理素质和克服困造与识图、安装工程施工综难的能力。合实训1.能够正确划分设备安装工程施安装工程施工组织与管理、3.设备安装工工区段,合理确定施工顺序:程施工进度及管道工程造价、电气工程造成本控制2.能够进行设备安装工程的工程价、安装工程管理综合实量计算及初步的工程计价。训、应用数学
请登录后查看评论内容