

第1页 / 共37页

第2页 / 共37页

第3页 / 共37页
试读已结束,还剩34页,您可下载完整版后进行离线阅读
THE END
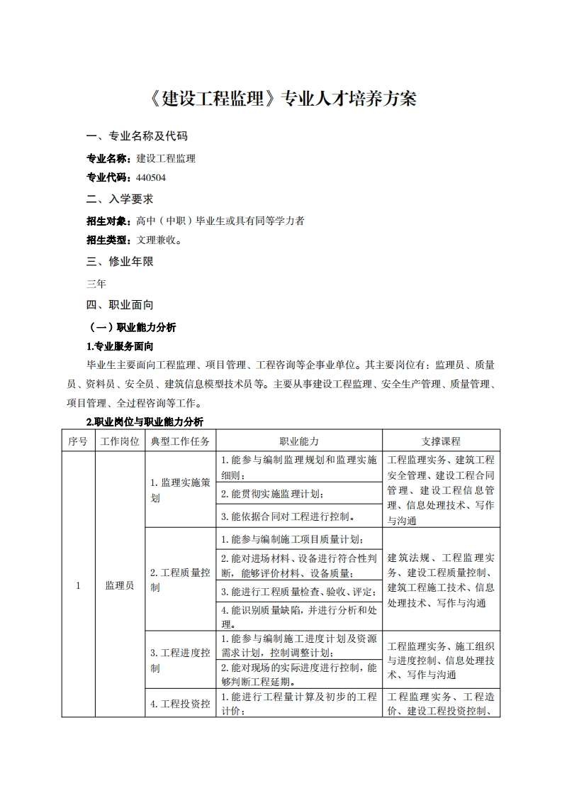
《建设工程监理》专业人才培养方案一、专业名称及代码专业名称:建设工程监理专业代码:440504二、入学要求招生对象:高中(中职)毕业生或具有同等学力者招生类型:文理兼收。三、修业年限三年四、职业面向(一)职业能力分析1.专业服务面向毕业生主要面向工程监理、项目管理、工程咨询等企事业单位。其主要岗位有:监理员、质量员、资料员、安全员、建筑信息模型技术员等。主要从事建设工程监理、安全生产管理、质量管理、项目管理、全过程咨询等工作。2职业岗位与职业能力分析序号工作岗位典型工作任务职业能力支撑课程1.能参与编制监理规划和监理实施工程监理实务、建筑工程1.监理实施策细则:安全管理、建设工程合同管理、建设工程信息管划2.能贯彻实施监理计划:理、信息处理技术、写作3.能依据合同对工程进行控制。与沟通1.能参与编制施工项目质量计划:2.能对进场材料、设备进行符合性判建筑法规、工程监理实2.工程质量控断,能够评价材料、设备质量:务、建设工程质量控制、监理员制3.能进行工程质量检查、验收、评定:建筑工程施工技术、信息处理技术、写作与沟通4.能识别质量缺陷,并进行分析和处理。1.能参与编制施工进度计划及资源3.工程进度控需求计划,控制调整计划:工程监理实务、施工组织与进度控制、信息处理技制2.能对现场的实际进度进行控制,能够判断工程延期。术、写作与沟通4.工程投资控1.能进行工程量计算及初步的工程工程监理实务、工程造计价:价、建设工程投资控制、
请登录后查看评论内容