

第1页 / 共32页

第2页 / 共32页

第3页 / 共32页
试读已结束,还剩29页,您可下载完整版后进行离线阅读
THE END
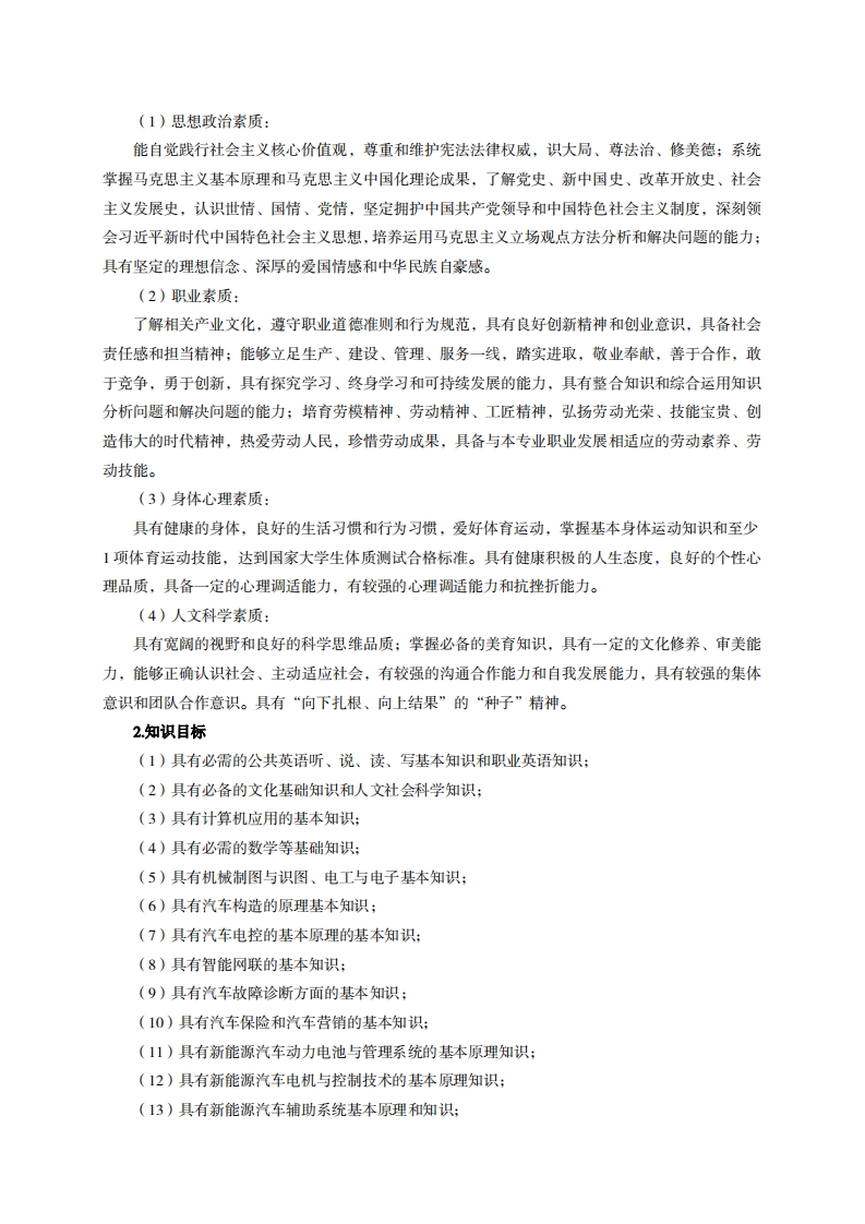
《新能源汽车技术》专业人才培养方案一、专业名称及代码专业名称:新能源汽车技术专业代码:460702二、入学要求招生对象:高中(中职)毕业生或具有同等学力者。招生类型:文理兼收。三、修业年限三年。四、职业面向(一)职业能力分析1.专业服务面向1.面向新能源汽车维修企业和传统汽车故障诊断排除、零配件管理、维修接待等工作:2.面向新能源汽车制造企业和传统汽车零件的制造、零件检测和生产管理等工作:3.面向汽车保险公司从事汽车辆保险接待、事故处理等工作:4.面向机动车检测站从事检测设备的操作维修、检测员等工作:5.面向汽车4S店等从事销售、维修接待、理赔、零配件、维修保养汽车装饰和信息咨询等工作。2.职业岗位与职业能力分析序号工作岗位典型工作任务职业能力支撑课程1.知道接待的基本礼仪1.新能源汽车零机械制图、机械基础、新能2.知道相关产品的特性部件的生产制造源汽车装配制造技术、专业1.汽车制造3.懂得产品介绍步骤技巧认识实习、价值塑造、行为养成、信息处理技术、写作2.新能源汽车整1.会驾驶车辆车的装调与检测与沟通。2.能充分展示车辆性能1.知道汽车保险的种类1.新能源汽车的2.知道汽车保险购买程序新能源汽车电机与控制技检测与故障维修术、新能源汽车辅助系统检3。会填写汽车相关保单修、纯电动汽车构造与检1.能进行事故车的定损修、混合动力汽车构造与检2汽车维修2.会进行事故责任的划分修、汽车故障诊断技术、岗2.新能源汽车的3.会填写相关文件前综合实训、行为养成、人常规保养与维护文浸润信息、处理技术、写2.会使用检测设备作与沟通。3.会填写相关技术文件
请登录后查看评论内容