

第1页 / 共36页

第2页 / 共36页

第3页 / 共36页
试读已结束,还剩33页,您可下载完整版后进行离线阅读
THE END
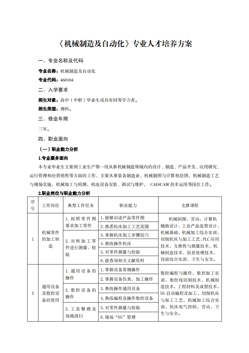
《机械制造及自动化》专业人才培养方案一、专业名称及代码专业名称:机械制造及自动化专业代码:460104二、入学要求招生对象:高中(中职)毕业生或具有同等学力者。招生类型:理科。三、修业年限三年。四、职业面向(一)职业能力分析1.专业服务面向本专业毕业生主要到工业生产第一线从事机械制造领域内的设计、制造、产品开发、应用研究、运行管理和经营销售等方面的工作,主要从事装备制造业,机械制图与计算机绘图,机械制造工艺与现场实施,机械加工与检测,机电设备安装、调试与维护,CAD/CAM技术运用等岗位工作。2职业岗位与职业能力分析序号工作岗位典型工作任务职业能力支撑课程1.按照零件图1.能够识读产品零件图机械制图、劳动、计算机要求加工零件2.熟悉机床加工工艺范围辅助设计、工业产品造型设计、机械零件3.掌握机床加工步骤技巧机械基础、机械加工综合实训、的加工制2.对所加工零切削机床与加工工艺、PLC应用造4.熟练操作机床件进行测量、检技术、互换性与测量技术、机验5.对零件测量与检验械制造技术、信息处理技术、6.能查询相关文献资料岗前综合实训、卫生与安全。1.通用设备的1.掌握设备常规操作数控编程与操作、数控加工实操作2.掌握设备仿真、加工操作训、数控线切割技术、机械制通用设备造技术、工程材料及成型技术2.数控设备的3.熟练操作通用设备2及数控设UG自动编程及加工、切削机床操作备的使用4.熟练编程及操作数控设备与加工工艺、机械加工综合实3.工具整理及5.对零件测量与检验训、机床电气控制、劳动、卫场地清扫生与安全。6.现场“6S”管理
请登录后查看评论内容