

第1页 / 共35页

第2页 / 共35页

第3页 / 共35页
试读已结束,还剩32页,您可下载完整版后进行离线阅读
THE END
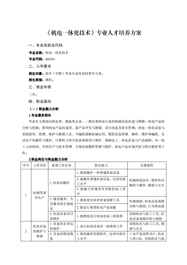
《机电一体化技术》专业人才培养方案一、专业名称及代码专业名称:机电一体化技术专业代码:460301二、入学要求招生对象:高中(中职)毕业生或具有同等学力者。招生类型:理科。三、修业年限三年。四、职业面向(一)职业能力分析1.专业服务面向毕业生主要面向机电类、制造类企业,一般从事机电行业的机械设备改造与维修;机电产品的分析与控制;常用机电产品的选用、新产品开发与研制、设计改造及技术管理;机电一体化设备与系统使用、管理、维护与修理人员,可编程逻辑控制应用,数控设备管理、操作、维护和编程,自动生产线操作与维护,计算机与单片机系统使用与维护,维修电工,机电设备与产品制图:对一线工人的培训、车间生产与技术管理、大型设备操作管理与维护、机电产品市场开拓与售后服务等工作。2.职业岗位与职业能力分析序号工作岗位典型工作任务职业能力支撑课程1.熟练操作一种普通机加设备2.能操作普通机加设备,达到初级机械制造技术、数控机床1.机床的操作工水平编程与操作、健康与安全3.能编写常规零件的数控加工程机械零部序件生产2.通用量具、专1.熟练使用各种常见装配工具用量具的正确使机械基础、机电设备故障2.能进行典型机电产品装配诊断与维修、行为养成课用3.机加设备的日1.能熟练进行机加设备三级保养切削机床与加工工艺、机常维护电设备故障诊断与维修1.设备的正常运切削机床与加工工艺、健机电设备转维护1.进行机加设备的一般维修工作康与安全2的维护与维修2.设备的精度恢1.熟练操作绘图软件,达到中级以工业产品造型设计、机电复上水平工程CAD、切削机床与加
请登录后查看评论内容