

第1页 / 共37页

第2页 / 共37页

第3页 / 共37页
试读已结束,还剩34页,您可下载完整版后进行离线阅读
THE END
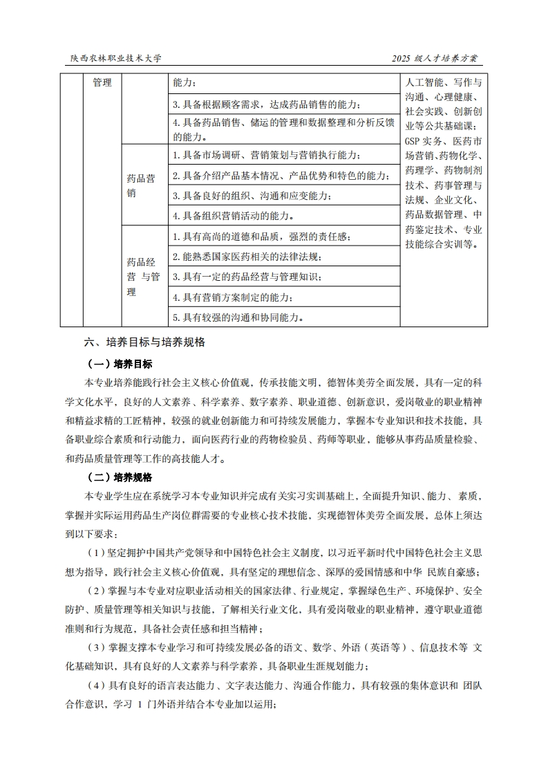
陕西农林职业技术大学2025级人才培养方案《药品质量与安全》专业人才培养方案(普通三年制)一、专业名称(专业代码)药品质量与安全(490206)二、入学基本要求招生对象:中等职业学校毕业、普通高级中学毕业或具备同等学历。招生类型:物理类、历史类兼收。三、基本修业年限三年。四、职业面向所属专业大类(代码)A食品药品与粮食大类(49)所属专业类(代码)B药品与医疗器械类(4902)对应行业(代码)C医药制造类(C27)、批发业(51)、零售业(52)主要职业类别(代码)D药物检验员(4-08-05-04)、药师(2-05-06-01)主要岗位(群)或技术领域E药品质量检验、药品质量管理职业类证书F执业药师、药物制剂生产、药品购销五、职业岗位与职业能力分析序工作典型工号职业能力支撑课程岗位作任务1.具备溶剂、试剂的选择和配制的能力:2.具备化学药物合成及工艺参数控制的能力:思想道德与法治、原料药形势与政策、应用生产3.具备中药成分提取、分离、精制和工艺参数控制的英语、信息与人工能力:智能基础等公共基4.具备相关设备的操作和维护的能力。础课:药品1.具备口服液等液体药物加工生产能力:有机化学、化学分生产析技术、药物化学、2.具备无菌制剂药物加工生产能力:药物制天然药物化学、仪剂生产3.具备固体药物各种剂型的加工生产能力:器分析、药物制剂4.具备栓剂、软膏剂等其他剂型加工生产能力:技术、药品安全生产、药理学、GP5.具备制药设备使用与维护能力。实务等专业课。药品生1.具备依据GMP要求,开展药品生产工艺验证的能
请登录后查看评论内容