

第1页 / 共34页

第2页 / 共34页

第3页 / 共34页
试读已结束,还剩31页,您可下载完整版后进行离线阅读
THE END
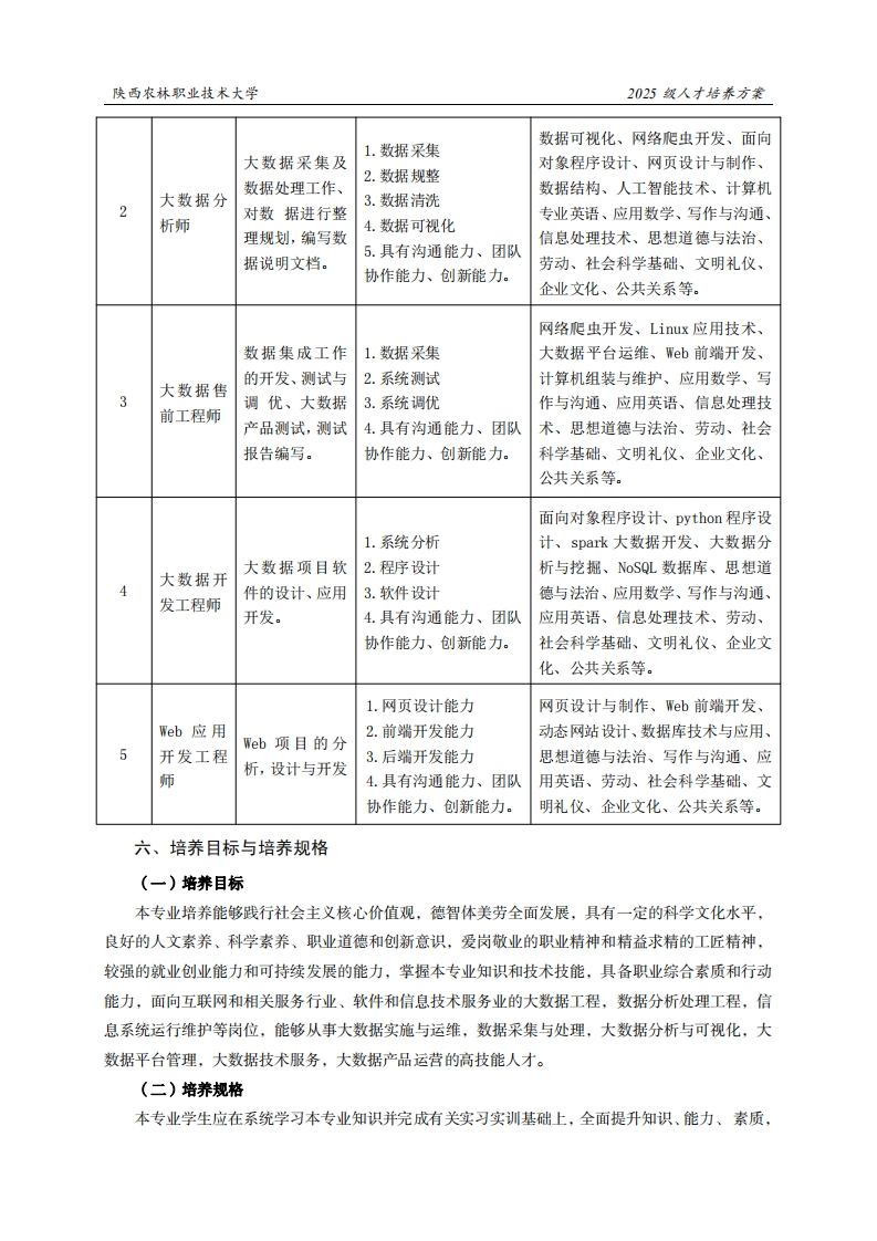
陕西农林职业技术大学2025级人才培养方案《大数据技术》专业人才培养方案(普通三年制)一、专业名称(专业代码)大数据技术(510205)二、入学基本要求招生对象:中等职业学校毕业、普通高级中学毕业或具备同等学力。招生类型:物理类、历史类兼收。三、基本修业年限三年。四、职业面向所属专业大类(代码)A电子与信息大类(51)所属专业类(代码)B计算机类(5102)互联网和相关服务行业(64)对应行业(代码)C软件和信息技术服务业(65)大数据工程技术人员(2-02-10-11)主要职业类别(代码)D数据分析处理工程技术人员(2-02-30-09)信息系统运行维护工程技术人员(2-02-10-08)大数据实施与运维数据采集与处理主要岗位(群)或技术领域举例E大数据分析与可视化大数据平台管理大数据技术服务大数据产品运营1+X大数据平台运维职业类证书举例F软件设计师数据库系统工程师五、职业岗位与职业能力分析序号工作岗位典型工作任务职业能力支撑课程1.大数据平台的搭建2.大数据系统的维护,Linux应用技术、大数据平台运维、大数据平台搭管理。云计算技术、应用英语、应用数学、大数据运1建,维护,调优,3.大数据系统的监控。思想道德与法治、劳动、社会科学维工程师管理,监控。4.大数据系统的调优。基础、文明礼仪、企业文化、公共5.具有沟通能力、团队关系等。协作能力、创新能力。
请登录后查看评论内容