

第1页 / 共35页

第2页 / 共35页

第3页 / 共35页
试读已结束,还剩32页,您可下载完整版后进行离线阅读
THE END
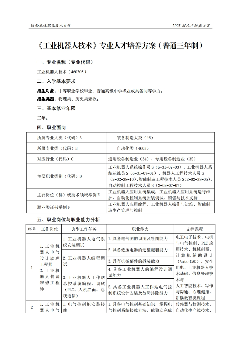
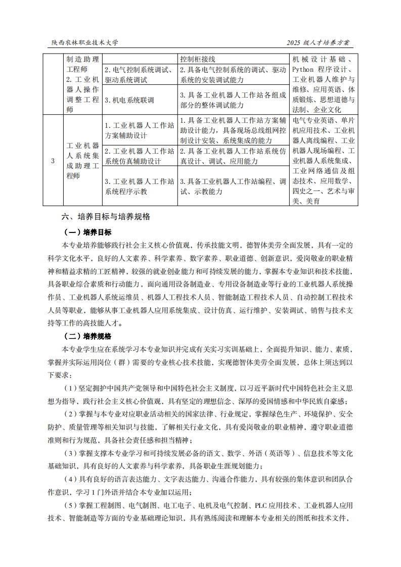
陕西农林职业技术大学2025级人才培养方案《工业机器人技术》专业人才培养方案(普通三年制)一、专业名称(专业代码)工业机器人技术(460305)二、入学基本要求招生对象:中等职业学校毕业、普通高级中学毕业或具备同等学力。招生类型:物理类、历史类兼收。三、基本修业年限三年。四、职业面向所属专业大类(代码)A装备制造大类(46)所属专业类(代码)B自动化类(4603)对应行业(代码)C通用设备制造业(34)、专用设备制造业(35)工业机器人系统操作员S(6-31-07-03)、工业机器人系统运维员S(6-31-07-01)、机器人工程技术人员S主要职业类别(代码)D(2-02-38-10)、智能制造工程技术人员S(2-02-38-05)、自动控制工程技术人员S(2-02-07-07)工业机器人应用系统集成,工业机器人应用系统运行维主要岗位(群)或技术领域举例E护,自动化控制系统安装调试、销售与技术支持工业机器人应用编程、工业机器人操作与运维、智能制职业类证书举例F造生产管理与控制五、职业岗位与职业能力分析序号工作岗位典型工作任务职业能力支撑课程1.工业机器人电气系1.具备电气图的识图及绘图能力电工电子技术、电机与电气控制、PLC应1.工业机统安装调试器人电气2.具备低压电器的选型配套能力用技术、机械制图、设计助理2.工业机器人编程调计算机辅助设计工程师试3.具有机械部件的拆装能力(Auto CAD)、安全用电、工业机器人技2.工业机4.具备工业机器人的编程设计调术基础、信息处理技器人装调3.工业机器人工作站试能力术与维修工程总控系统编程、调试师5.具备工业机器人工作站电气控人工智能技术、写作(PLC、人机界面、总与沟通、心理健康、线通信)制系统设计安装及故障排除能力耕读教育类课程1.工业机1.电气控制柜安装接1.具备电气控制基础知识,掌握电传感器与检测技术、器人电气线气控制系统接线方法,能独立完成自动化生产线技术、
请登录后查看评论内容