

第1页 / 共36页

第2页 / 共36页

第3页 / 共36页
试读已结束,还剩33页,您可下载完整版后进行离线阅读
THE END
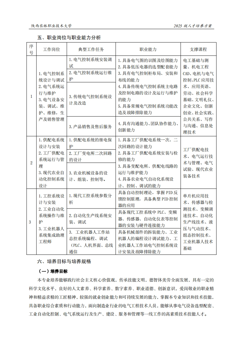
陕西农林职业技术大学2025级人才培养方案《电气自动化技术》专业人才培养方案(普通三年制)一、专业名称(专业代码)电气自动化技术(460306)二、入学基本要求招生对象:中等职业学校毕业、普通高级中学毕业或具备同等学力。招生类型:物理类、历史类兼收。三、基本修业年限三年。四、职业面向所属专业大类(代码)A46装备制造大类所属专业类(代码)B4603自动化类C1100制造业C3499通用设备制造业对应行业(代码)CC3592专用设备制造业C3799电气机械及器材制造业2-02-11电气工程技术人员2-02-07-07自动控制工程技术人员主要职业类别(代码)D6-24-01电机制造人员6-24-02输配电及控制设备制造人员2-03-09农业工程技术人员主要从事电机与电器、电力拖动与自动控制系统及装置等研究、开发、设计、制造、试验、供用电工程技术等岗位主要岗位(群)或技术领域举例E如电气工程师、自动化设备维护工程师、可编程序控制系统设计师(员)、维修电工、电气值班员等运动控制系统开发与应用职业技能等级、可编职业类证书举例F程控制系统集成及应用职业技能等级证书、工业机器人应用编程职业技能等级证书
请登录后查看评论内容