

第1页 / 共30页

第2页 / 共30页

第3页 / 共30页
试读已结束,还剩27页,您可下载完整版后进行离线阅读
THE END
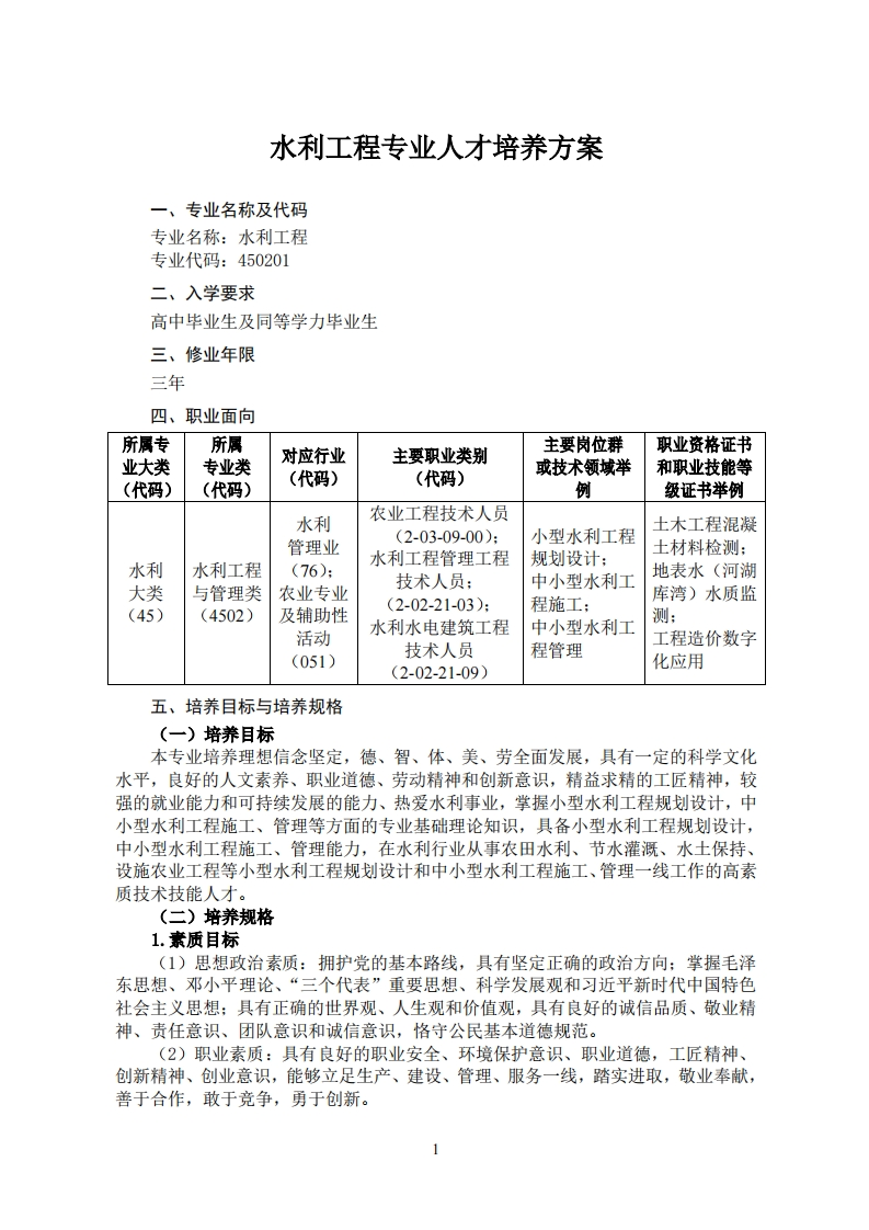
水利工程专业人才培养方案一、专业名称及代码专业名称:水利工程专业代码:450201二、入学要求高中毕业生及同等学力毕业生三、修业年限三年四、职业面向所属专所属业大类专业类对应行业主要职业类别主要岗位群职业资格证书(代码)(代码)(代码)(代码)或技术领域举和职业技能等例级证书举例水利农业工程技术人员土木工程混凝管理业(2-03-09-00):小型水利工程水利工程管理工程规划设计:土材料检测:水利水利工程(76):技术人员:地表水(河湖中小型水利工大类与管理类农业专业程施工:库湾)水质监(45)(4502)及辅助性(2-02-21-03):测:活动水利水电建筑工程中小型水利工技术人员工程造价数字程管理(051)化应用(2-02-21-09)五、培养目标与培养规格(一)培养目标本专业培养理想信念坚定,德、智、体、美、劳全面发展,具有一定的科学文化水平,良好的人文素养、职业道德、劳动精神和创新意识,精益求精的工匠精神,较强的就业能力和可持续发展的能力、热爱水利事业,掌握小型水利工程规划设计,中小型水利工程施工、管理等方面的专业基础理论知识,具备小型水利工程规划设计,中小型水利工程施工、管理能力,在水利行业从事农田水利、节水灌溉、水土保持、设施农业工程等小型水利工程规划设计和中小型水利工程施工、管理一线工作的高素质技术技能人才。(二)培养规格1.素质目标(1)思想政治素质:拥护党的基本路线,具有坚定正确的政治方向:掌握毛泽东思想、邓小平理论、“三个代表”重要思想、科学发展观和习近平新时代中国特色社会主义思想:具有正确的世界观、人生观和价值观,具有良好的诚信品质、敬业精神、责任意识、团队意识和诚信意识,恪守公民基本道德规范。(2)职业素质:具有良好的职业安全、环境保护意识、职业道德,工匠精神、创新精神、创业意识,能够立足生产、建设、管理、服务一线,踏实进取,敬业奉献,善于合作,敢于竞争,勇于创新。
请登录后查看评论内容