

第1页 / 共38页

第2页 / 共38页

第3页 / 共38页
试读已结束,还剩35页,您可下载完整版后进行离线阅读
THE END
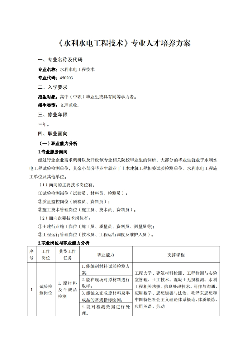
《水利水电工程技术》专业人才培养方案一、专业名称及代码专业名称:水利水电工程技术专业代码:450203二、入学要求招生对象:高中(中职)毕业生或具有同等学力者。招生类型:文理兼收。三、修业年限三年。四、职业面向(一)职业能力分析1.专业服务面向经过行业企业需求调研以及开设该专业相关院校毕业生的调研,大部分的毕业生就业于水利水电工程试验检测单位,其余小部分毕业生就业于土木建筑工程相关试验检测单位、水利水电工程施工单位及其他单位。(1)面向的主要技术岗位有:①试验检测岗位(试验员、材料员、检测员);②质量监控岗位(质检员、资料员);③施工技术管理岗位(施工员、技术员、资料员)。(2)面向次要技术岗位有:①土建行业施工岗位(施工员、质量员、资料员、测量员等:②工程运行管理岗位(技术员、工程运行调度及维护人员)。2.职业岗位与职业能力分析序工作典型工作号岗位职业能力支撑课程任务1.能编制材料试验检测方案:工程力学、建筑材料检测、工程检测与实验2.能在现场对原材料进行室管理、土工技术、混凝土无损检测、水利1.原材料试验检取样:1及半成品工程相关法规、信息处理技术、写作与沟通、测岗位检测3.能独立完成原材料及半应用数学、思想道德与法治、毛泽东思想和成品的常规指标检测:中国特色社会主义理论体系概论、体质锻炼、4.能对检测数据进行处应用英语、劳动理。
请登录后查看评论内容