

第1页 / 共42页

第2页 / 共42页

第3页 / 共42页
试读已结束,还剩39页,您可下载完整版后进行离线阅读
THE END
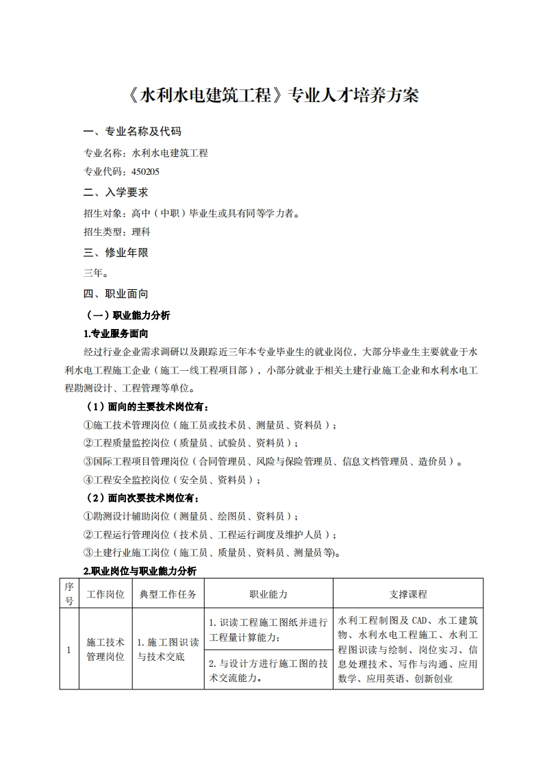
《水利水电建筑工程》专业人才培养方案一、专业名称及代码专业名称:水利水电建筑工程专业代码:450205二、入学要求招生对象:高中(中职)毕业生或具有同等学力者。招生类型:理科三、修业年限三年。四、职业面向(一)职业能力分析1.专业服务面向经过行业企业需求调研以及跟踪近三年本专业毕业生的就业岗位,大部分毕业生主要就业于水利水电工程施工企业(施工一线工程项目部),小部分就业于相关土建行业施工企业和水利水电工程勘测设计、工程管理等单位。(1)面向的主要技术岗位有:①施工技术管理岗位(施工员或技术员、测量员、资料员):②工程质量监控岗位(质量员、试验员、资料员);③国际工程项目管理岗位(合同管理员、风险与保险管理员、信息文档管理员、造价员)。④工程安全监控岗位(安全员、资料员);(2)面向次要技术岗位有:①勘测设计辅助岗位(测量员、绘图员、资料员):②工程运行管理岗位(技术员、工程运行调度及维护人员);③土建行业施工岗位(施工员、质量员、资料员、测量员等。2.职业岗位与职业能力分析序号工作岗位典型工作任务职业能力支撑课程1.识读工程施工图纸并进行水利工程制图及CAD、水工建筑物、水利水电工程施工、水利工施工技术1.施工图识读工程量计算能力:程图识读与绘制、岗位实习、信管理岗位与技术交底2.与设计方进行施工图的技息处理技术、写作与沟通、应用术交流能力。数学、应用英语、创新创业
请登录后查看评论内容