

第1页 / 共8页

第2页 / 共8页

第3页 / 共8页
试读已结束,还剩5页,您可下载完整版后进行离线阅读
THE END
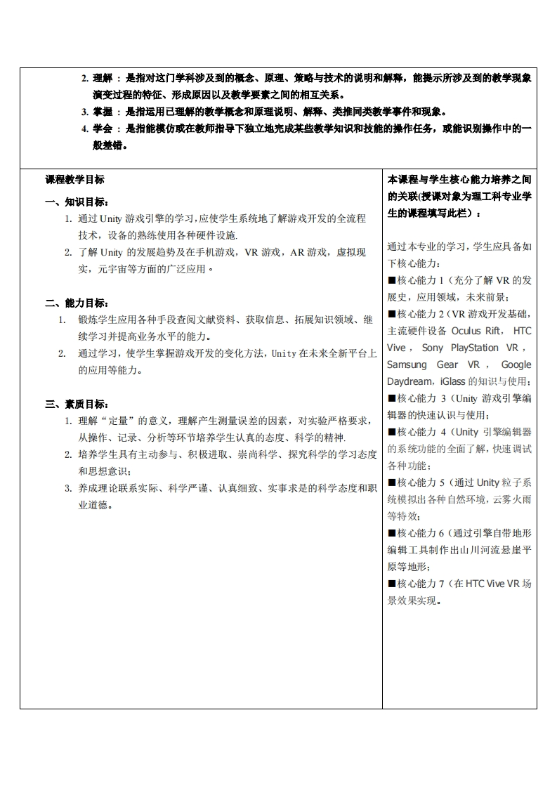
《游戏引擎应用与开发》教学大纲课程名称:游戏引擎应用与开发课程类别(必修/选修):选徐课程英文名称:总学时/周学时/学分:32/2/2其中实验/实贱学时:24/8先修课程:授课时间:授课地点:授课对象:2019计技设计1班(粤台)开课学院:粤台产业科技学院任课教师姓名/职称:李海/副教授答乘时间、地点与方式:1.每次课的课前、课间和课后,采用一对一的问答方式:2.每次习题课,采用集中讲解方式课程考核方式:开卷()闭卷(√)课程论文()其它(√)使用教材:《Uity&VR游戏美术设计实战》电子工业出版社李胜男着2020年1月,ISBN:9787121382949敏学参考资料:1.《Uity3D完全自学教程》电子工业出版社马遥著着2019年2月第1版2.《Unity游戏优化》清华大学出版社英购克里斯迪金森(Chris Dickinson)编着;(第2版)2020年8月第2版课程概述1.课程重心是游戏开发引孳Uity的游戏应用VR技术及VR游戏设计和制作的实例2.知识:主流的VR硬件设备和开发平台、VR游戏制作的软件和游戏引幸3.技能:利用3 ds Max和Unity引苹编辑器来制作游戏场景并实现其VR体验教学目标1.充分了解游戏引幸Unity的作用,所涉及的行业2.熟练VR,AR游戏所需的硬件设备并使用。3.熟悉VR,AR游戏开发的整体思路与全流程制作技术。4.学会VR,AR游戏中所需的建模和贴图。5.了解Unity引苹编辑器基础。6.了解Unity引苹编辑器的系统功能7.了解Unity粒子系统8.了解Unity引苹模型的导入与编辑9.掌涯在Unity中制作VR游戏场景10.HTC Vive VR场景效果实现这门学科的知识与技能要求分为知道、理解、掌握、学会四个层次。这四个层次的一般通义表述如下:1.知道:是指对这门学科和教学现象的认知。
请登录后查看评论内容