

第1页 / 共44页

第2页 / 共44页

第3页 / 共44页
试读已结束,还剩41页,您可下载完整版后进行离线阅读
THE END
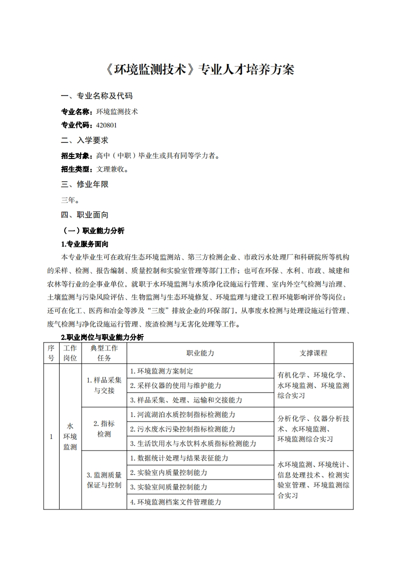
《环境监测技术》专业人才培养方案一、专业名称及代码专业名称:环境监测技术专业代码:420801二、入学要求招生对象:高中(中职)毕业生或具有同等学力者。招生类型:文理兼收。三、修业年限三年。四、职业面向(一)职业能力分析1.专业服务面向本专业毕业生可在政府生态环境监测站、第三方检测企业、市政污水处理厂和科研院所等机构的采样、检测、报告编制、质量控制和实验室管理等部门工作;也可在环保、水利、市政、城建和农林等行业的企事业单位,就职于水环境监测与水质净化设施运行管理、室内外空气检测与治理、土壤监测与污染风险评估、生物监测与生态环境修复、环境监理与建设工程环境影响评价等岗位:还可在化工、医药和治金等涉及“三废”排放企业的环保部门,从事废水检测与处理设施运行管理、废气检测与净化设施运行管理、废渣检测与无害化处理等工作。2职业岗位与职业能力分析序工作典型工作号岗位任务职业能力支撑课程1.环境监测方案制定1.样品采集有机化学、环境化学、与交接2.采样仪器的使用与维护能力水环境监测、环境监测3.样品采集、处理、运输和交接能力综合实习1.河流湖泊水质控制指标检测能力水2.指标分析化学、仪器分析技检测2.污水废水污染控制指标检测能力术、水环境监测、1环境监测3.生活饮用水与水饮料水质指标检测能力环境监测综合实习1.数据统计处理与结果表征能力水环境监测、环境统计、3.监测质量2.实验室内质量控制能力信息处理技术、检测实保证与控制3.实验室间质量控制能力验室管理、环境监测综合实习4.环境监测档案文件管理能力
请登录后查看评论内容