

第1页 / 共33页

第2页 / 共33页

第3页 / 共33页
试读已结束,还剩30页,您可下载完整版后进行离线阅读
THE END
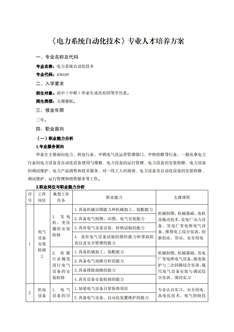
《电力系统自动化技术》专业人才培养方案一、专业名称及代码专业名称:电力系统自动化技术专业代码:430105二、入学要求招生对象:高中(中职)毕业生或具有同等学历者。招生类型:文理兼收。三、修业年限三年。四、职业面向(一)职业能力分析1专业服务面向毕业生主要面向电力、机电行业,中铁电气化运营管理部门、中核检修等行业,一般从事电力行业的电力设备及自动化设备使用与维修、电力设备的运行管理、电力设备的安装检修、电力设备的调试维护、电力产品销售和技术服务、对一线工人的培训、电力设备及自动化设备的安装检修、调试维护、运行管理和销售服务等工作。2职业岗位与职业能力分析序工作典型工作号岗位职业能力支撑课程任务1.具备机械识图能力和机械加工、装配能力机械制图、机械基础、电机1.发电2.具备电气制图、识图、电气安装能力及拖动技术、发电厂动力设机、变压器的安装3.具有电气设备安装、检修试验的能力备、发电厂变电所电气设电气检修备、维修电工综合实训、创设备4.具有电气设备试验的组织能力和事故防新创业、劳动、安全用电安装范以及安全管理的能力检修2.依据1.具备机械加工、装配能力机械制图、机械基础、发电工行业规范2.具备电气故障分析的能力厂变电所电气设备、继电保进行电气护与二次回路综合实训、现设备的安3.具备排除故障的能力代电气设备安装与调试综装检修4.具有设备安装检修的能力合实训、顶岗实习机电1.电气1.知道电气设备日常保养项目专业认识实习、安全用电、2设备设备的日2.具备电气设备、自动化装置维护的能力高电压技术、电气控制技
请登录后查看评论内容