

第1页 / 共8页

第2页 / 共8页

第3页 / 共8页
试读已结束,还剩5页,您可下载完整版后进行离线阅读
THE END
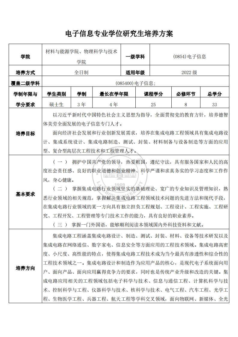
电子信息专业学位研究生培养方案材料与能源学院、物理科学与技术学院一级学科(0854)电子信息学院培养方式全日制适用年级2022级覆盖二级学科(085400)电子信息;学制年限与学生类别学制最长在学年限课程学分必修环节总学分学分要求硕士生3年4年25833以习近平新时代中国特色社会主义思想为指导,全面贯彻党的教育方针,培养德智体美劳全面发展的电子信息专门人才。培养目标面向经济社会发展和行业创新发展需求,培养在集成电路工程领域具有集成电路设计、集成系统设计、集成电路制造、测试、封装、材料制备与设备制造等方面的应用型、复合型高层次工程技术和工程管理人才。(一)拥护中国共产党的领导,热爱祖国,遵纪守法,具有服务国家和人民的高度社会责任感、良好的职业道德和创业精神、科学严谨和求真务实的学习态度和工作作拉6动h风,身心健康。(二)掌握集成电路行业领域坚实的基础理论、宽广的专业知识及管理知识,熟基本要求悉行业领域的相关规范,掌握解决集成电路工程领域技术问题的先进方法和现代手段,在集成电路行业领域的某一方向具有独立担负工程规划、工程设计、工程实施、工程研究、工程开发、工程管理等专门技术工作的能力,具有良好的职业素养。(三)掌握一门外国语,能够顺利阅读本领域国内外科技资料和文献。集成电路工程涵盖集成电路设计、制造、测试、封装、材料、设备等技术研发以及集成电路在网络通信、数字家电、信息安全等方面应用的工程技术领域。集成电路高密度、小尺度、高性能的特点,使得集成电路工程技术成为当今最具有渗透性和综合性的工程技术领域之一。集成电路设计和制造作为应用产品的核心,是现代电子系统面向用培养方向户、面向产品、面向应用赢得竞争力的要求,同时也是传统产业升级和改造的关键。集成电路应用相关的工程领域包括电子科学与技术、信息与通信工程、计算机科学与技术、控制科学与工程、仪器科学与技术、核科学与技术、电气工程、汽车工程、光学工程、生物医学工程、兵器工程、航天工程等学科交叉领域,面向物联网、新媒体、全光
请登录后查看评论内容