

第1页 / 共38页

第2页 / 共38页

第3页 / 共38页
试读已结束,还剩35页,您可下载完整版后进行离线阅读
THE END
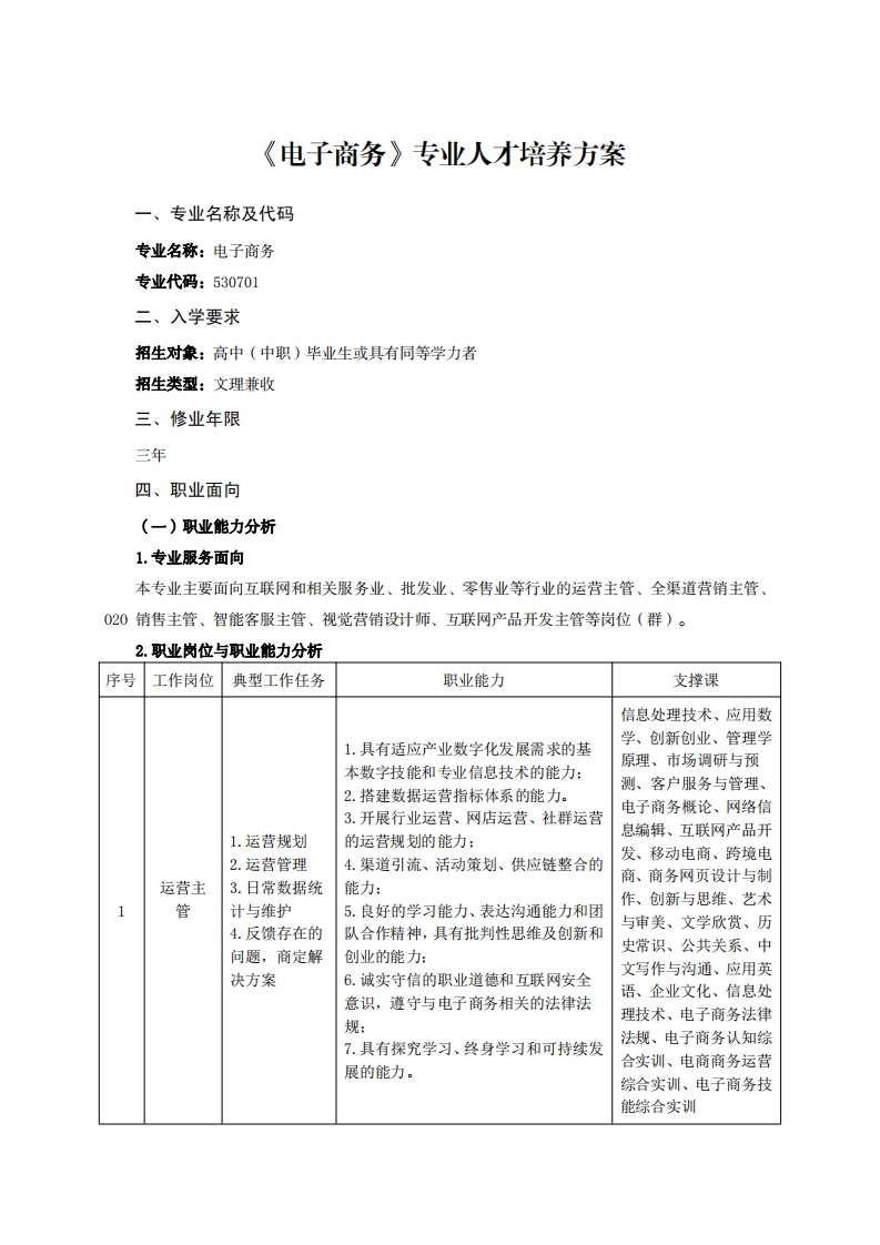
《电子商务》专业人才培养方案一、专业名称及代码专业名称:电子商务专业代码:530701二、入学要求招生对象:高中(中职)毕业生或具有同等学力者招生类型:文理兼收三、修业年限三年四、职业面向(一)职业能力分析1.专业服务面向本专业主要面向互联网和相关服务业、批发业、零售业等行业的运营主管、全渠道营销主管、020销售主管、智能客服主管、视觉营销设计师、互联网产品开发主管等岗位(群)。2.职业岗位与职业能力分析序号工作岗位典型工作任务职业能力支撑课信息处理技术、应用数学、创新创业、管理学1.具有适应产业数字化发展需求的基原理、市场调研与预本数字技能和专业信息技术的能力:测、客户服务与管理、2.搭建数据运营指标体系的能力。电子商务概论、网络信3.开展行业运营、网店运营、社群运营1.运营规划的运营规划的能力:息编辑、互联网产品开2.运营管理发、移动电商、跨境电4.渠道引流、活动策划、供应链整合的商、商务网页设计与制运营主3.日常数据统能力:管作、创新与思维、艺术计与维护5.良好的学习能力、表达沟通能力和团与审美、文学欣赏、历4.反馈存在的队合作精神,具有批判性思维及创新和问题,商定解创业的能力:史常识、公共关系、中文写作与沟通、应用英决方案6.诚实守信的职业道德和互联网安全语、企业文化、信息处意识,遵守与电子商务相关的法律法理技术、电子商务法律规:7.具有探究学习、终身学习和可持续发法规、电子商务认知综合实训、电商商务运营展的能力。综合实训、电子商务技能综合实训
请登录后查看评论内容