

第1页 / 共6页

第2页 / 共6页

第3页 / 共6页
试读已结束,还剩3页,您可下载完整版后进行离线阅读
THE END
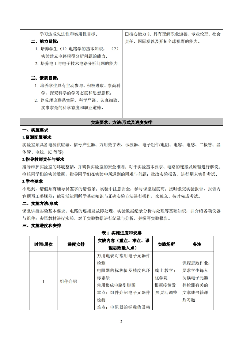
《电工实验》教学大纲课程名称:电工实验实践类别:口实习口实训口课程设计■实验课程英文名称:Electrician experiment周数/学分:48/33授课对象:2019级智能制造工程1、2班开课学院:粤台产业科技学院开课地点:■校内(机电楼201)口校外(任课教师姓名/职称:林明灶/副散授教材、指导书:《电子技术实验教程》(第2版,普通高等教育“十二五”电工电子基础课程规划教材),作者:于海雁主编出版社机械工业出版社出版时间:2014年09月。ISBN:9787111477488教学参考资料:精品资源共享课网站线上:优学院考核方式:开卷()闭卷()课程论文()其它(√)答疑时间、地点与方式:1每次课的课前、课间和课后,采用一对一的问答方式:2.每次习题课,采用集中讲解方式。课程简介:本课程是实践性强的专业技术课程,与相关理论定理及工程实践联系紧密,它的教学目的是培养学生具有实践的能力,将所学的电路分析基础、模拟电子技术等基本知识,利用各类组件加以验证,从理论学习到实作检验,加深知识的印象课程教学目标(见理论课程示例)本实践环节与学生核心能力培养之间的关联(授课一、知识目标:对象为理工科专业学生的课程填写此栏):1、了解实验基本要求、电路的连接及故障■核心能力1.应用数学、基础科学和智能制造工程处理,并学习对于实验数据纪录的分析与专业知识能力:处理。■核心能力2.设计与执行智能制造工程专业相关2、运用电路学的基本知识,了解电路的基实验,以及分析与解释相关数据的能力:本概念、相关理论、定理,并以实验建立■核心能力3.智能制造工程领域所需技能、技术以电路模型,用以验证理论的真实性。及实用软硬件工具的能力:3、利用实验,将理论与实际应用结合起来,■核心能力4.智能制造工程系统、零部件或工艺流通过虚拟实验以及验证性、综合性、设计程的设计能力:性和研究性等多层次实验来提高学生的■核心能力5.项目管理、有效沟通协调、团队合作动手能力。及创新能力:4.本课程学习电工与电子技术,重在实习,口核心能力6.发掘、分析与解决复杂智能制造工程注重动手、加强实践、培养兴趣和激励创问题的能力:新。实验层次包括验证性实验、综合性实■核心能力7.认识科技发展现状与趋势,了解工程验、设计性试验和创新性实验,以适应新技术对环境、社会及全球的影响,并培养持续学习形势下电工与电子技术教学,使得本课程的习惯与能力:
请登录后查看评论内容