

第1页 / 共34页

第2页 / 共34页

第3页 / 共34页
试读已结束,还剩31页,您可下载完整版后进行离线阅读
THE END
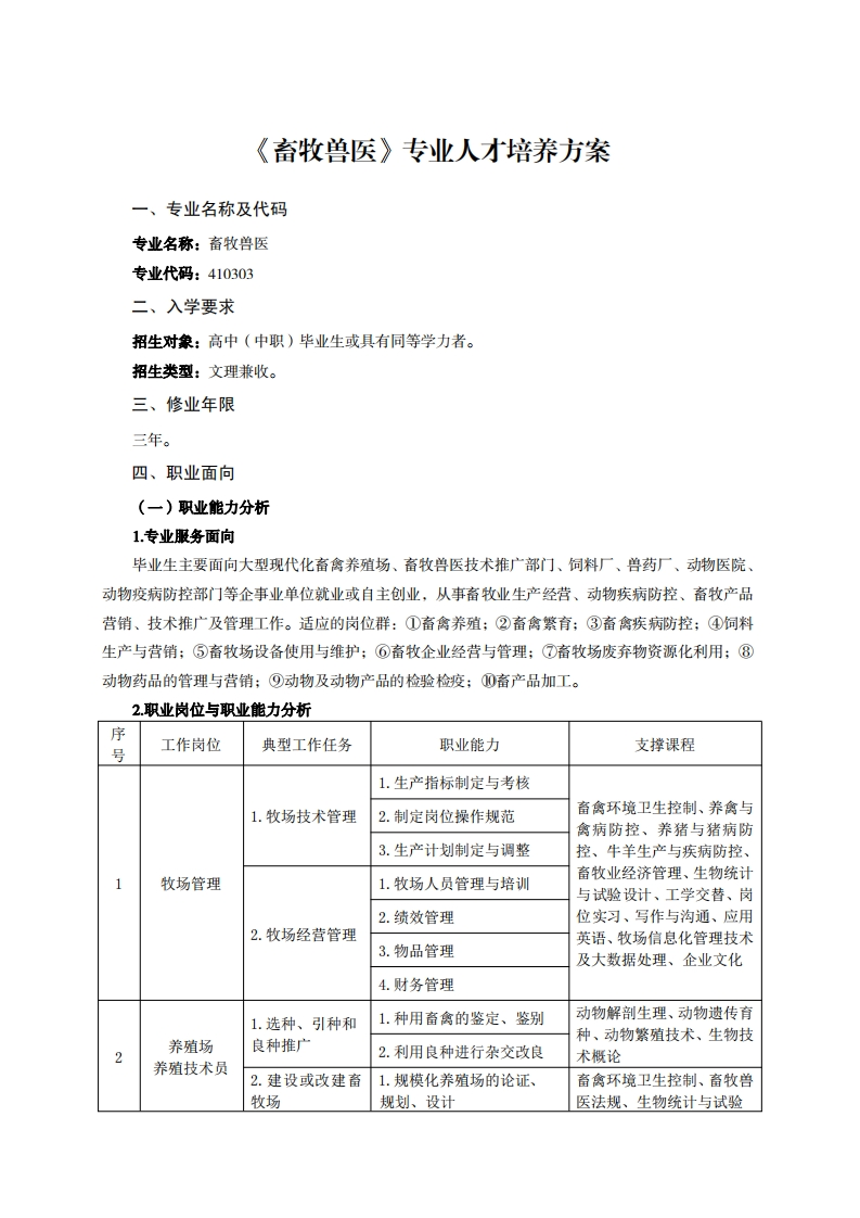
《畜牧兽医》专业人才培养方案一、专业名称及代码专业名称:畜牧兽医专业代码:410303二、入学要求招生对象:高中(中职)毕业生或具有同等学力者。招生类型:文理兼收。三、修业年限三年。四、职业面向(一)职业能力分析1.专业服务面向毕业生主要面向大型现代化畜禽养殖场、畜牧兽医技术推广部门、饲料厂、兽药厂、动物医院、动物疫病防控部门等企事业单位就业或自主创业,从事畜牧业生产经营、动物疾病防控、畜牧产品营销、技术推广及管理工作。适应的岗位群:①畜禽养殖;②畜禽繁育:③畜禽疾病防控:④饲料生产与营销:⑤畜牧场设备使用与维护:⑥畜牧企业经营与管理:⑦宿牧场废弃物资源化利用:⑧动物药品的管理与营销:⑨动物及动物产品的检验检疫;①畜产品加工。2.职业岗位与职业能力分析序号工作岗位典型工作任务职业能力支撑课程1.生产指标制定与考核1.牧场技术管理2.制定岗位操作规范畜禽环境卫生控制、养禽与禽病防控、养猪与猪病防3.生产计划制定与调整控、牛羊生产与疾病防控、牧场管理1.牧场人员管理与培训畜牧业经济管理、生物统计与试验设计、工学交替、岗2.绩效管理位实习、写作与沟通、应用2.牧场经营管理英语、牧场信息化管理技术3.物品管理及大数据处理、企业文化4.财务管理1.选种、引种和1.种用畜禽的鉴定、鉴别动物解剖生理、动物遗传育良种推广种、动物繁殖技术、生物技养殖场22.利用良种进行杂交改良术概论养殖技术员2.建设或改建畜1.规模化养殖场的论证、畜禽环境卫生控制、畜牧兽牧场规划、设计医法规、生物统计与试验
请登录后查看评论内容