

第1页 / 共11页

第2页 / 共11页

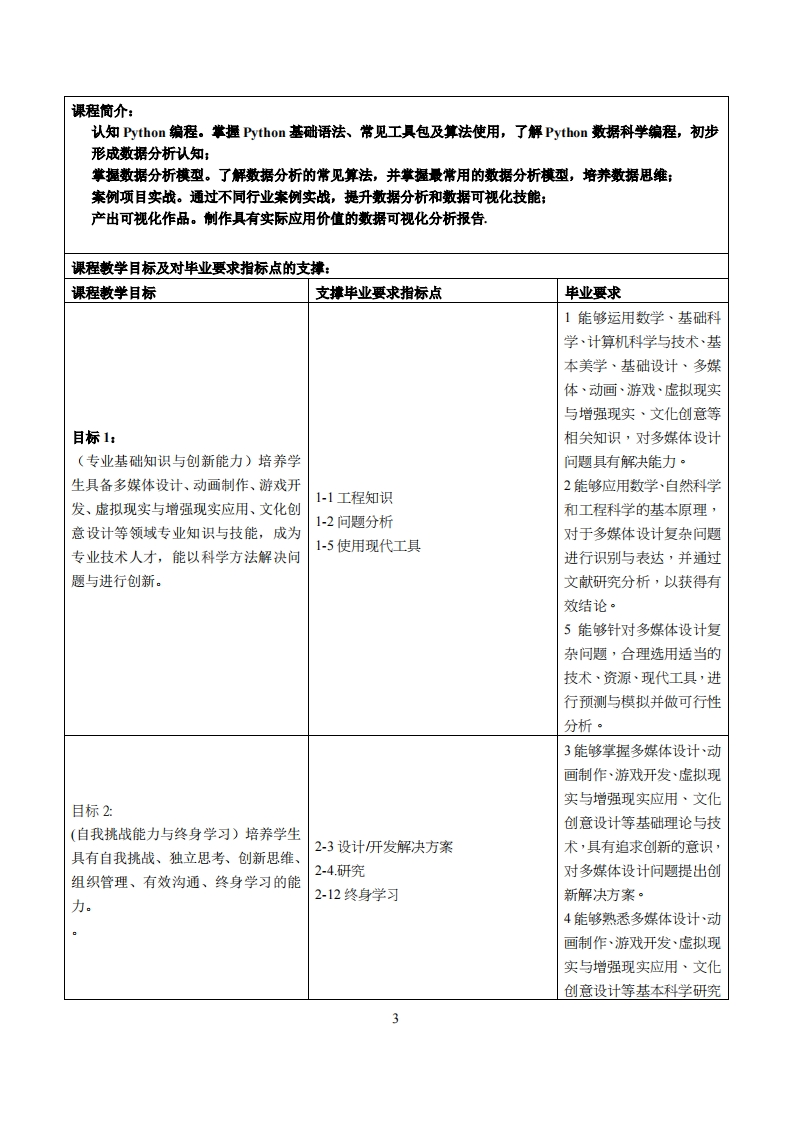
第3页 / 共11页
试读已结束,还剩8页,您可下载完整版后进行离线阅读
THE END
《程序设计Ⅱ〉教学大纲课程名称:程序设计Ⅱ课程类别(必修选修):必修课程英文名称:ProgrammingⅡ总学时/周学时学分:3222其中实验/实践学时:16先修课程:Programming I后续课程支撑:授课时间:周三1-2节授课地点:606机房授课对象:2023多煤体设计1班开课学院:粤台产业科技学院任课教师姓名职称:时维宁/副教授答疑时间、地点与方式:1每次课的课前、课间和课后,采用一对一的问答方式:2.每次习题课,采用集中讲解方式课程考核方式:开卷()闭卷(√)课程论文()其它(√)1
请登录后查看评论内容