

第1页 / 共36页

第2页 / 共36页

第3页 / 共36页
试读已结束,还剩33页,您可下载完整版后进行离线阅读
THE END
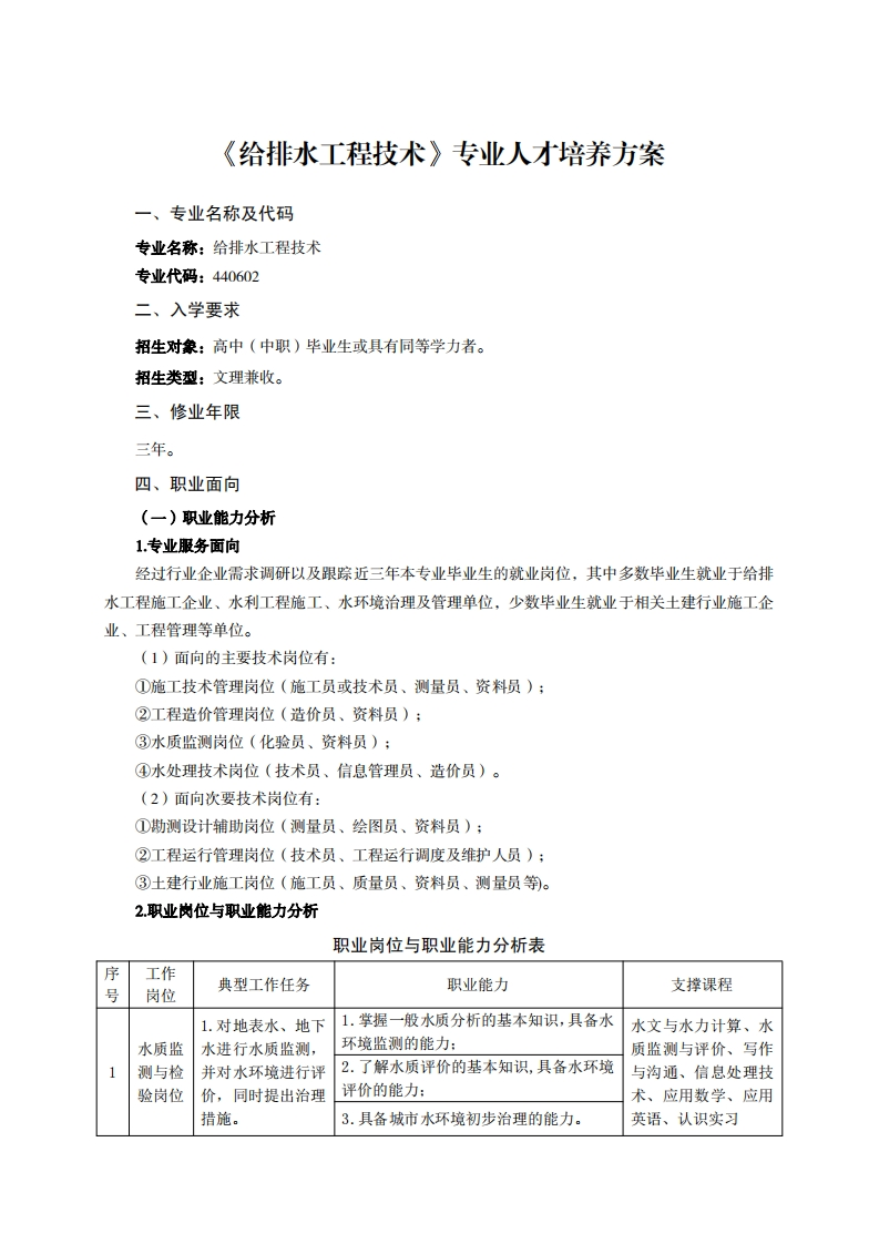
《给排水工程技术》专业人才培养方案一、专业名称及代码专业名称:给排水工程技术专业代码:440602二、入学要求招生对象:高中(中职)毕业生或具有同等学力者。招生类型:文理兼收。三、修业年限三年。四、职业面向(一)职业能力分析1.专业服务面向经过行业企业需求调研以及跟踪近三年本专业毕业生的就业岗位,其中多数毕业生就业于给排水工程施工企业、水利工程施工、水环境治理及管理单位,少数毕业生就业于相关土建行业施工企业、工程管理等单位。(1)面向的主要技术岗位有:①施工技术管理岗位(施工员或技术员、测量员、资料员);②工程造价管理岗位(造价员、资料员):③水质监测岗位(化验员、资料员):④水处理技术岗位(技术员、信息管理员、造价员)。(2)面向次要技术岗位有:①勘测设计辅助岗位(测量员、绘图员、资料员);②工程运行管理岗位(技术员、工程运行调度及维护人员):③土建行业施工岗位(施工员、质量员、资料员、测量员等。2职业岗位与职业能力分析职业岗位与职业能力分析表序工作号岗位典型工作任务职业能力支撑课程1.对地表水、地下1.掌握一般水质分析的基本知识,具备水水文与水力计算、水水质监水进行水质监测,环境监测的能力:质监测与评价、写作测与检并对水环境进行评2.了解水质评价的基本知识,具备水环境与沟通、信息处理技验岗位价,同时提出治理评价的能力:术、应用数学、应用措施。3.具备城市水环境初步治理的能力。英语、认识实习
请登录后查看评论内容