

第1页 / 共32页

第2页 / 共32页

第3页 / 共32页
试读已结束,还剩29页,您可下载完整版后进行离线阅读
THE END
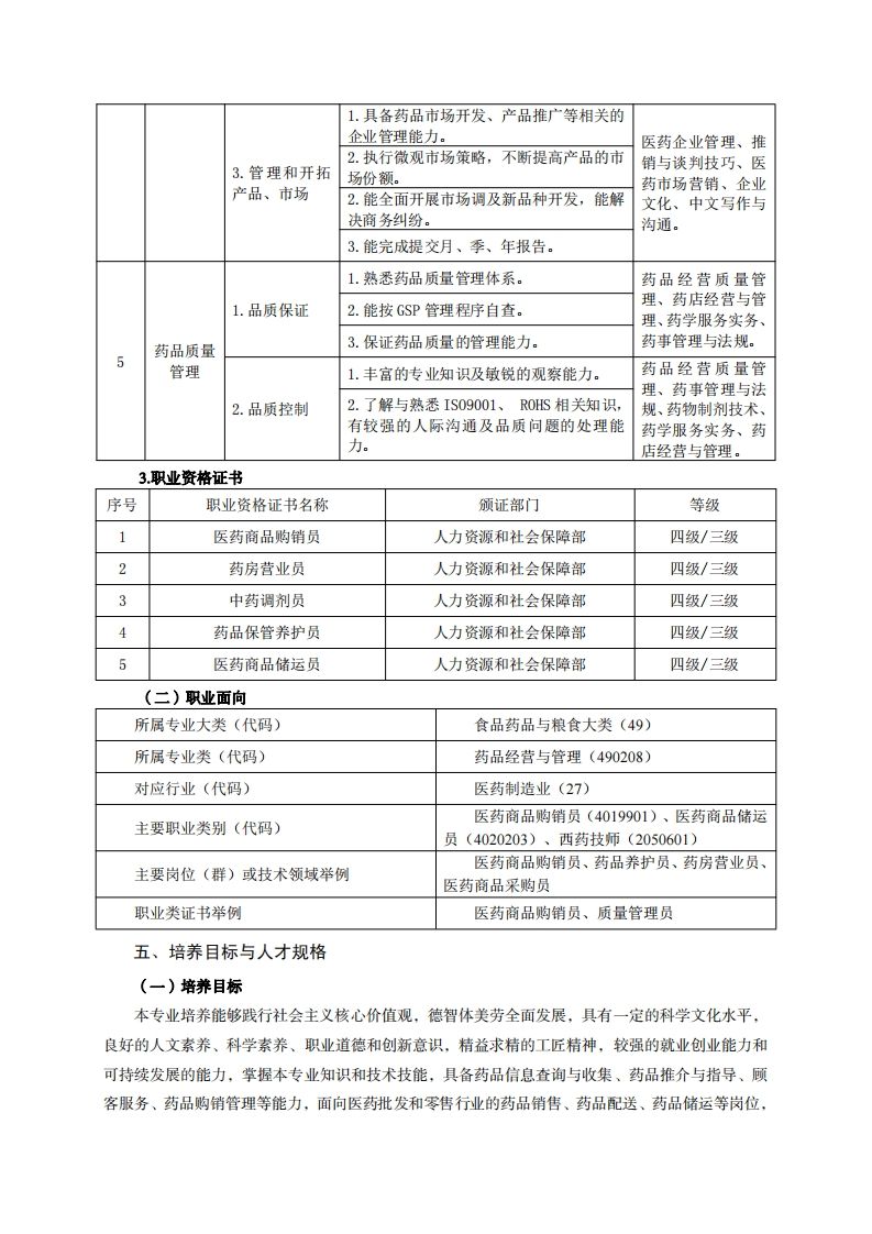
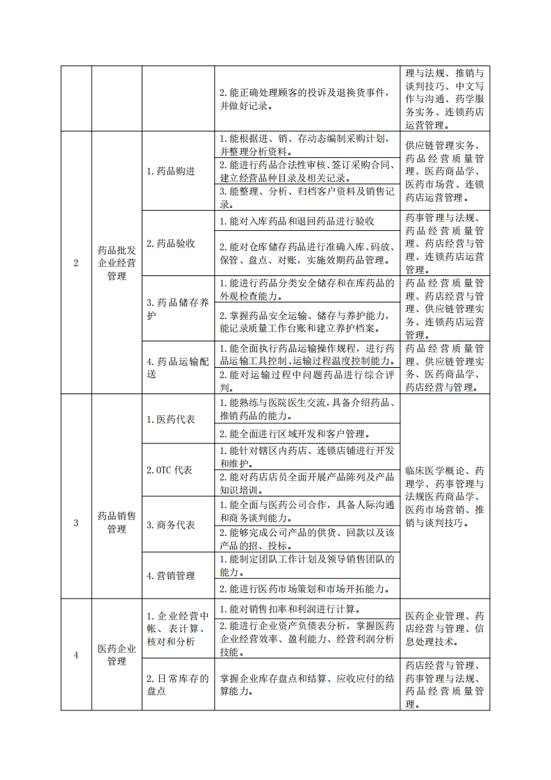
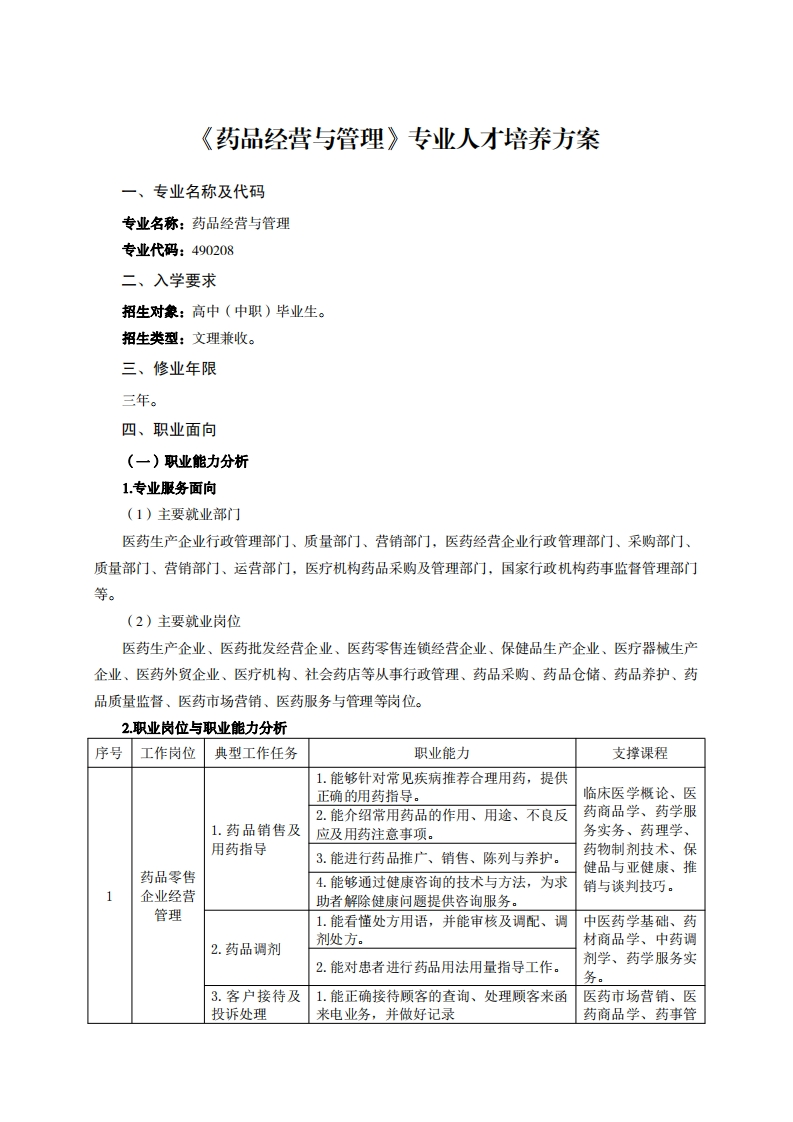
《药品经营与管理》专业人才培养方案一、专业名称及代码专业名称:药品经营与管理专业代码:490208二、入学要求招生对象:高中(中职)毕业生。招生类型:文理兼收。三、修业年限三年。四、职业面向(一)职业能力分析1.专业服务面向(1)主要就业部门医药生产企业行政管理部门、质量部门、营销部门,医药经营企业行政管理部门、采购部门、质量部门、营销部门、运营部门,医疗机构药品采购及管理部门,国家行政机构药事监督管理部门等。(2)主要就业岗位医药生产企业、医药批发经营企业、医药零售连锁经营企业、保健品生产企业、医疗器械生产企业、医药外贸企业、医疗机构、社会药店等从事行政管理、药品采购、药品仓储、药品养护、药品质量监督、医药市场营销、医药服务与管理等岗位。2.职业岗位与职业能力分析序号工作岗位典型工作任务职业能力支撑课程1.能够针对常见疾病推荐合理用药,提供正确的用药指导。临床医学概论、医2.能介绍常用药品的作用、用途、不良反药商品学、药学服1.药品销售及应及用药注意事项。务实务、药理学、用药指导3.能进行药品推广、销售、陈列与养护。药物制剂技术、保药品零售健品与亚健康、推4.能够通过健康咨询的技术与方法,为求企业经营销与谈判技巧。助者解除健康问题提供咨询服务。管理1.能看懂处方用语,并能审核及调配、调中医药学基础、药2.药品调剂剂处方。材商品学、中药调2.能对患者进行药品用法用量指导工作。剂学、药学服务实务。3.客户接待及1.能正确接待顾客的查询、处理顾客来函医药市场营销、医投诉处理来电业务,并做好记录药商品学、药事管
请登录后查看评论内容