

第1页 / 共36页

第2页 / 共36页

第3页 / 共36页
试读已结束,还剩33页,您可下载完整版后进行离线阅读
THE END
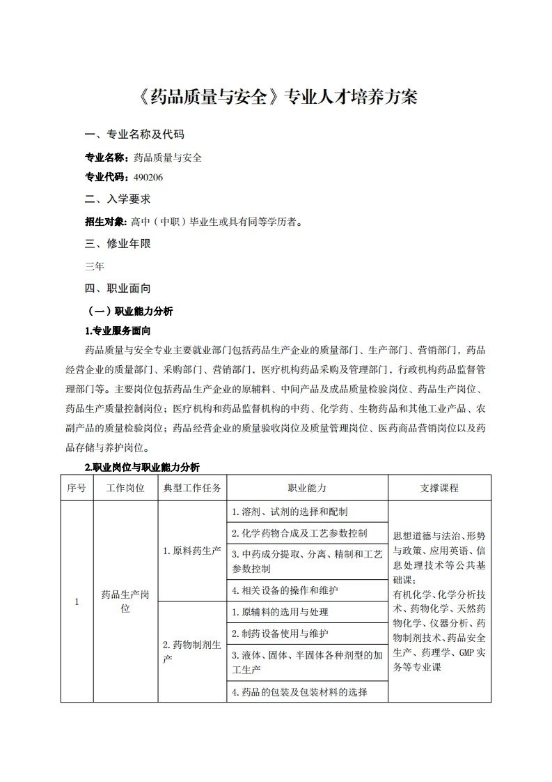
《药品质量与安全》专业人才培养方案一、专业名称及代码专业名称:药品质量与安全专业代码:490206二、入学要求招生对象:高中(中职)毕业生或具有同等学历者。三、修业年限三年四、职业面向(一)职业能力分析1.专业服务面向药品质量与安全专业主要就业部门包括药品生产企业的质量部门、生产部门、营销部门,药品经营企业的质量部门、采购部门、营销部门,医疗机构药品采购及管理部门,行政机构药品监督管理部门等。主要岗位包括药品生产企业的原辅料、中间产品及成品质量检验岗位、药品生产岗位、药品生产质量控制岗位;医疗机构和药品监督机构的中药、化学药、生物药品和其他工业产品、农副产品的质量检验岗位;药品经营企业的质量验收岗位及质量管理岗位、医药商品营销岗位以及药品存储与养护岗位。2职业岗位与职业能力分析序号工作岗位典型工作任务职业能力支撑课程1.溶剂、试剂的选择和配制2.化学药物合成及工艺参数控制思想道德与法治、形势1.原料药生产3.中药成分提取、分离、精制和工艺与政策、应用英语、信参数控制息处理技术等公共基础课:药品生产岗4.相关设备的操作和维护有机化学、化学分析技位1.原辅料的选用与处理术、药物化学、天然药物化学、仪器分析、药2.制药设备使用与维护物制剂技术、药品安全2.药物制剂生产3.液体、固体、半固体各种剂型的加生产、药理学、GP实工生产务等专业课4.药品的包装及包装材料的选择
请登录后查看评论内容