

第1页 / 共35页

第2页 / 共35页

第3页 / 共35页
试读已结束,还剩32页,您可下载完整版后进行离线阅读
THE END
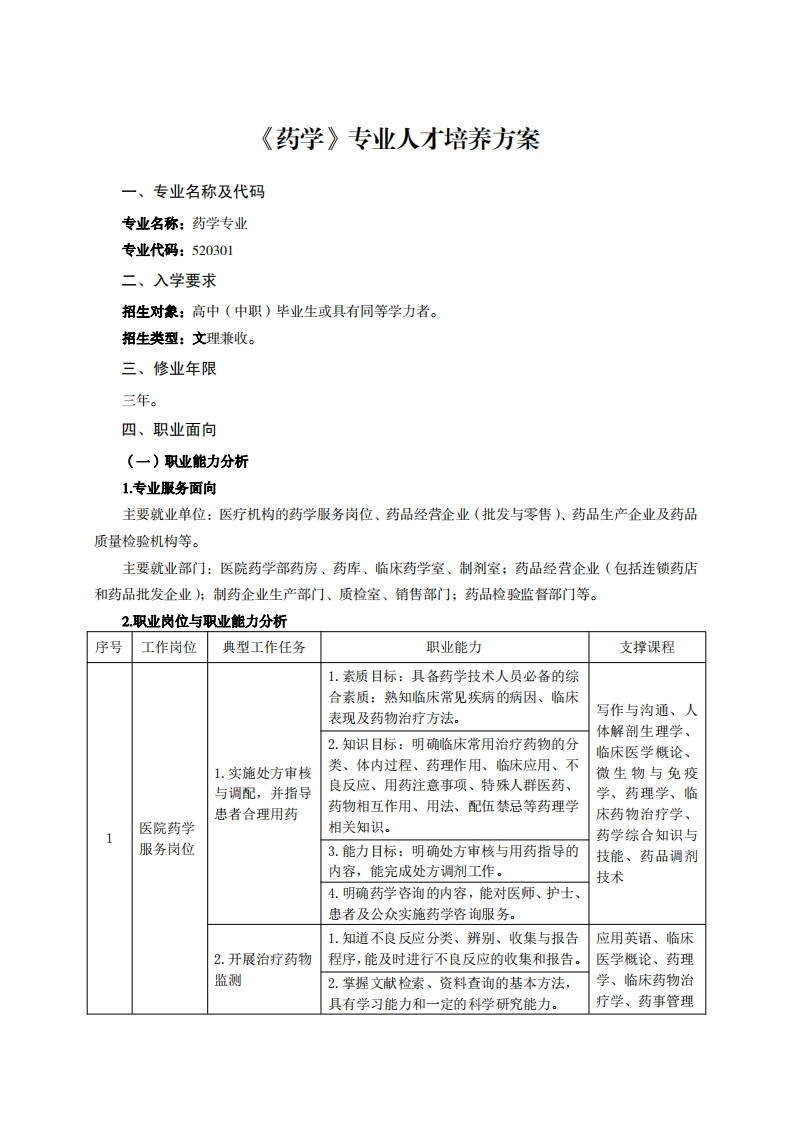
《药学》专业人才培养方案一、专业名称及代码专业名称:药学专业专业代码:520301二、入学要求招生对象:高中(中职)毕业生或具有同等学力者。招生类型:文理兼收。三、修业年限三年。四、职业面向(一)职业能力分析1.专业服务面向主要就业单位:医疗机构的药学服务岗位、药品经营企业(批发与零售)、药品生产企业及药品质量检验机构等。主要就业部门:医院药学部药房、药库、临床药学室、制剂室;药品经营企业(包括连锁药店和药品批发企业):制药企业生产部门、质检室、销售部门;药品检验监督部门等。2.职业岗位与职业能力分析序号工作岗位典型工作任务职业能力支撑课程1.素质目标:具备药学技术人员必备的综合素质:熟知临床常见疾病的病因、临床表现及药物治疗方法。写作与沟通、人体解剖生理学、2.知识目标:明确临床常用治疗药物的分临床医学概论、1.实施处方审核类、体内过程、药理作用、临床应用、不微生物与免疫与调配,并指导良反应、用药注意事项、特殊人群医药、学、药理学、临患者合理用药药物相互作用、用法、配伍禁忌等药理学床药物治疗学、医院药学相关知识。药学综合知识与服务岗位3.能力目标:明确处方审核与用药指导的技能、药品调剂内容,能完成处方调剂工作。技术4.明确药学咨询的内容,能对医师、护士患者及公众实施药学咨询服务。1.知道不良反应分类、辨别、收集与报告应用英语、临床2.开展治疗药物程序,能及时进行不良反应的收集和报告。医学概论、药理监测2.掌握文献检索、资料查询的基本方法,学、临床药物治具有学习能力和一定的科学研究能力。疗学、药事管理
请登录后查看评论内容