

第1页 / 共31页

第2页 / 共31页

第3页 / 共31页
试读已结束,还剩28页,您可下载完整版后进行离线阅读
THE END
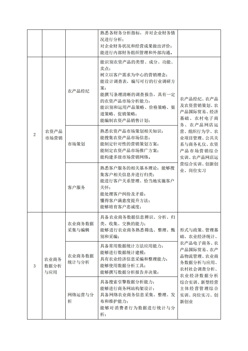
《现代农业经济管理》专业(村干部班)人才培养方案一、专业名称及代码专业名称:现代农业经济管理专业代码:410119二、入学要求招生对象:农村干部、乡村基层工作人员招生类型:文理兼收三、修业年限弹性学制:3-5年四、职业面向(一)职业能力分析1.专业服务面向对本专业学生的主要面向农业经理人等职业,农业企业经营与管理、农民专业合作社经营与管理、农业商务数据分析与应用、农产品及农资营销策划、农产品网店(实体店)运营等岗位(群)。2.职业岗位与职业能力分析序号工作岗位典型工作任务职业能力支撑课程能进行人员招聘计划的编制和实施:形式与政策、管理基人力资源管理能够完成企业人员培训:础、会计基础、农业绩效考核制度的编制和执行:会计实务、新型经营能够编写产品质量控制总结:主体经营管理、组织能够编制生产计划并组织实施:农产品生产作行为学、经济基础、能够执行安全生产操作,以及安全生产业管理农业经营管理、农村监督:投融资与税收、农村农业企能进行料工费的控制及预决算:法律政策、农业产业业、农民合作社、掌握质量管理工作的常用方法和工具:化、休闲农业与乡村家庭农场农产品质量管掌握验收抽样和工序控制的方法:旅游、乡村振兴与可经营管理理掌握质量设计的方法和技术:持续发展、乡村领导掌握质量成本的概念以及计算方法和评实务与村民自治、农价方法。业项目管理、专业认知实训、新型经营主能熟练运用资金预算编制方法进行财务体经营管理综合实预决算及控制:训、市场运营模拟训财务管理能编制资金预算:练、岗位实习、创新能熟练分析资金结构和使用状况:创业能制定企业筹资、投资决策并实施:
请登录后查看评论内容