

第1页 / 共7页

第2页 / 共7页

第3页 / 共7页
试读已结束,还剩4页,您可下载完整版后进行离线阅读
THE END
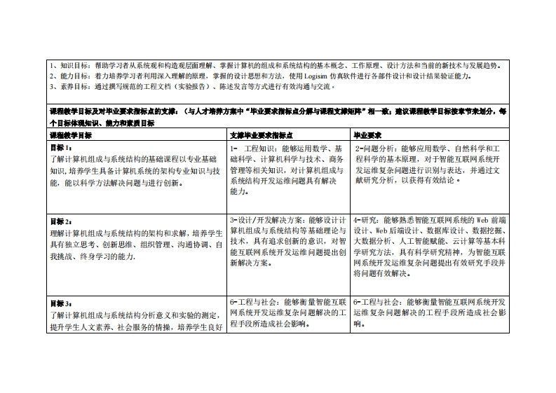
《计算机组成与系统结构》教学大纲课应名称,计算机组成与莱统站构课和类别(必修选修)事必棒课程英文名称:ComputerOrganization and Architecture总学时周学时学分,48w3/3其中实检实液学时,16先继课是:程序设计I、大学计算机基础与计算思维后续课程支撑CISCO网络实务漫课时间:1至16周基期二57节授裸地点:实503机房课对津:2022鞭计算机科学与技术系博携电商)1-2班开裸学陕:粤合产业荆妆学陕任课总师姓名淋:林明灶/测越战答展时间、地点与方式:1每次课的课前、课间和课后,采用一对一的问答方式:2每次习题课,采用集中讲解方式。课程考被方试:开卷(√)闭卷()课程论文()其它(W)使用妆村:《计算机阻成厚道),言期飞第3版,高等妆有出版社,ISBN78704054518和.教学参考资料:1.南京信息工程大学中国大学MO0C(幕课)htps:www.icours163.org/course/NU1ST-1461671161id1467127614资源共享课网站.2.计算机组成原理_华中科技大学秦磊华中国大学MOOC(幕课)htps:Mwww.icourse163.org/course/HUST-100B159001课避情介:本课程介绍计算机单处理机系统的组成和工作原理,在此基础上扩展讲授并行体系结构。内容共分(1)计算机系统及其性能评价进行概述性介绍,②)数据的机器级表示、(3)运算以及运算部件的结构与设计,(4)主要介绍包含主存、c3和虚拟存储器在内的原理及其存储器分层体系结构,(5)指令集体系结构,(6)微程序控制器、流水线技术、单核CPU的多线程、多核CPU、多处理器等CPU设计技术,(7总线互连以及(8)章输入输出系统。I、贯彻课程目标:
请登录后查看评论内容