

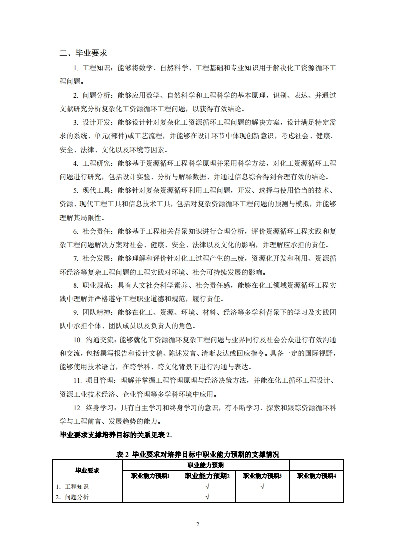
第1页 / 共14页

第2页 / 共14页

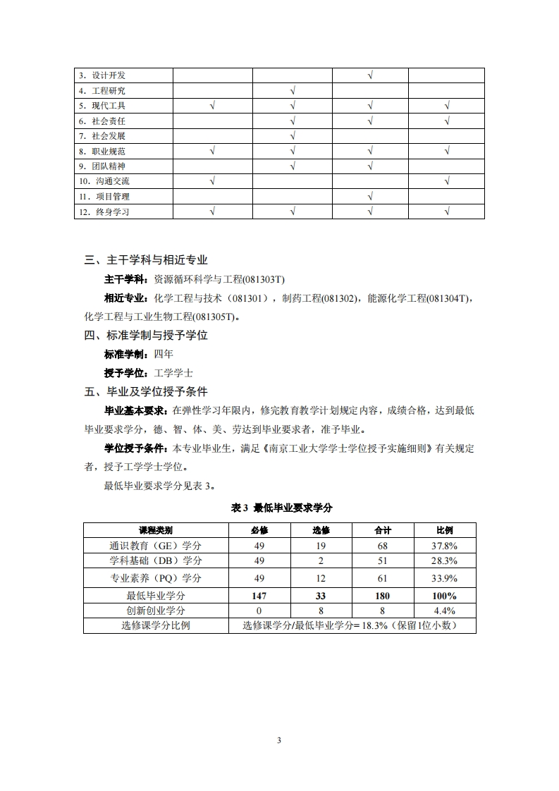
第3页 / 共14页
试读已结束,还剩11页,您可下载完整版后进行离线阅读
THE END
资源循环科学与工程专业2023级培养方案学科门类工学专业类化工与制药类制订人廖开明审核人周浩力O、专业简介发展循环经济是我国经济社会发展的一项重大战略,资源循环科学与工程专业隶属于化工与制药类学科,是国家教育部2010年批准设立的新专业,以满足国家从单向经济增长模式到循环经济增长模式转变的人才需求。江苏省是“化工大省”,迫切需要化工资源循环领域的专业人才,解决化工等相关行业的污染问题,实现化工等相关行业绿色发展。南京工业大学资源循环科学与工程专业面向国家“双碳”战略,依托化学工程与技术优势学科,本着“宽口径、厚基础、重能力、求创新”的人才培养思路,定位于以化学工程原理、方法、技术和手段,实现化工及新能源等相关行业资源循环利用和清洁生产:坚持德育为先、以人为本、能力为重、全面发展的教育理念,强调理论与实践并重,强化化工、化学、环境、管理和经济等学科交叉和融合,构建多层次产学研人才培养模式,培养兼具化学工程、循环工程和环境科学等知识的高素质复合型人才。一、培养目标本专业培养具有良好的人文和科学素养、高度的社会责任感以及健康的身心素质,具备环境、化学工程与技术及相关学科的知识和技能,具有创新精神和丰富实践能力的高级工程科学、技术和管理人才,能够在化工、材料、轻工等相关行业中,从事“三废”污染防治工艺开发、工程设计、过程管理和技术实施等工作,成为德、智、体、美、劳全面发展的中国特色社会主义事业的合格建设者和可靠接班人。本专业毕业学生经过5年左右的实践锻炼,应具备以下主要职业能力:1.善于采用多媒体等多种方式,表达工作方法、建议和结论,具有较好的学习与表达能力:能通过多渠道获得有效信息,进行文献综述、跟踪技术前沿和行业发展趋势,能对出现的新问题提出可行解决方案,能够判断行业发展的趋势。2.能从工程技术、伦理、社会、环境和经济等多角度出发,运用化学工程与技术、环境工程等基本理论,方法、技术和手段,分析和解决化工等相关行业资源循环利用过程中的复杂工程问题,具有跨学科团队协作能力。3.能开展技术分析、工艺设计、环保分析、技术经济评价等,成为工程设计领域的骨干人才。能有效组织开展生产运行、工艺改进、节能减排、成本核算等,成为生产与技术管理方面的骨干人才。4.在实践中遵守职业道德和法律法规,工程伦理意识和社会服务能力强,能根据职业需求不断学习。
请登录后查看评论内容