

第1页 / 共38页

第2页 / 共38页

第3页 / 共38页
试读已结束,还剩35页,您可下载完整版后进行离线阅读
THE END
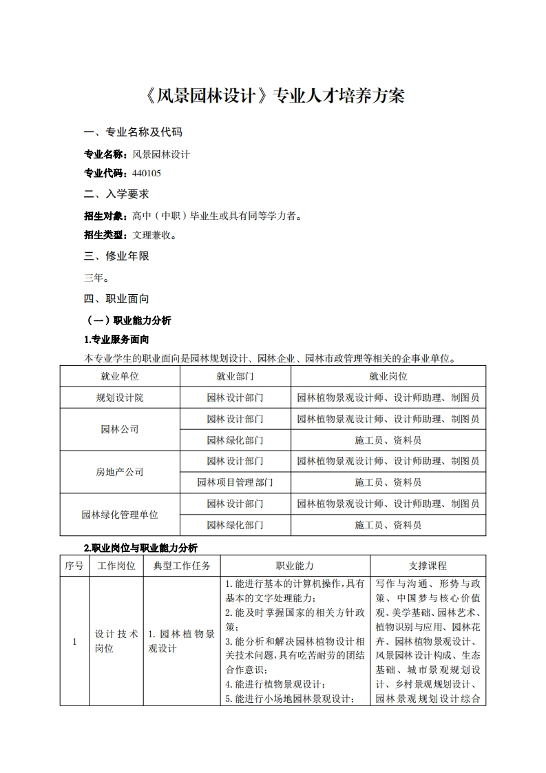
《风景园林设计》专业人才培养方案一、专业名称及代码专业名称:风景园林设计专业代码:440105二、入学要求招生对象:高中(中职)毕业生或具有同等学力者。招生类型:文理兼收。三、修业年限三年。四、职业面向(一)职业能力分析1.专业服务面向本专业学生的职业面向是园林规划设计、园林企业、园林市政管理等相关的企事业单位。就业单位就业部门就业岗位规划设计院园林设计部门园林植物景观设计师、设计师助理、制图员园林设计部门园林植物景观设计师、设计师助理、制图员园林公司园林绿化部门施工员、资料员园林设计部门园林植物景观设计师、设计师助理、制图员房地产公司园林项目管理部门施工员、资料员园林设计部门园林植物景观设计师、设计师助理、制图员园林绿化管理单位园林绿化部门施工员、资料员2职业岗位与职业能力分析序号工作岗位典型工作任务职业能力支撑课程1.能进行基本的计算机操作,具有写作与沟通、形势与政基本的文字处理能力:策、中国梦与核心价值2.能及时掌握国家的相关方针政观、美学基础、园林艺术、设计技术策:植物识别与应用、园林花1.园林植物景岗位观设计3.能分析和解决园林植物设计相卉、园林植物景观设计、关技术问题,具有吃苦耐劳的团结风景园林设计构成、生态合作意识:基础、城市景观规划设4.能进行植物景观设计:计、乡村景观规划设计、5.能进行小场地园林景观设计:园林景观规划设计综合
请登录后查看评论内容