

第1页 / 共28页

第2页 / 共28页

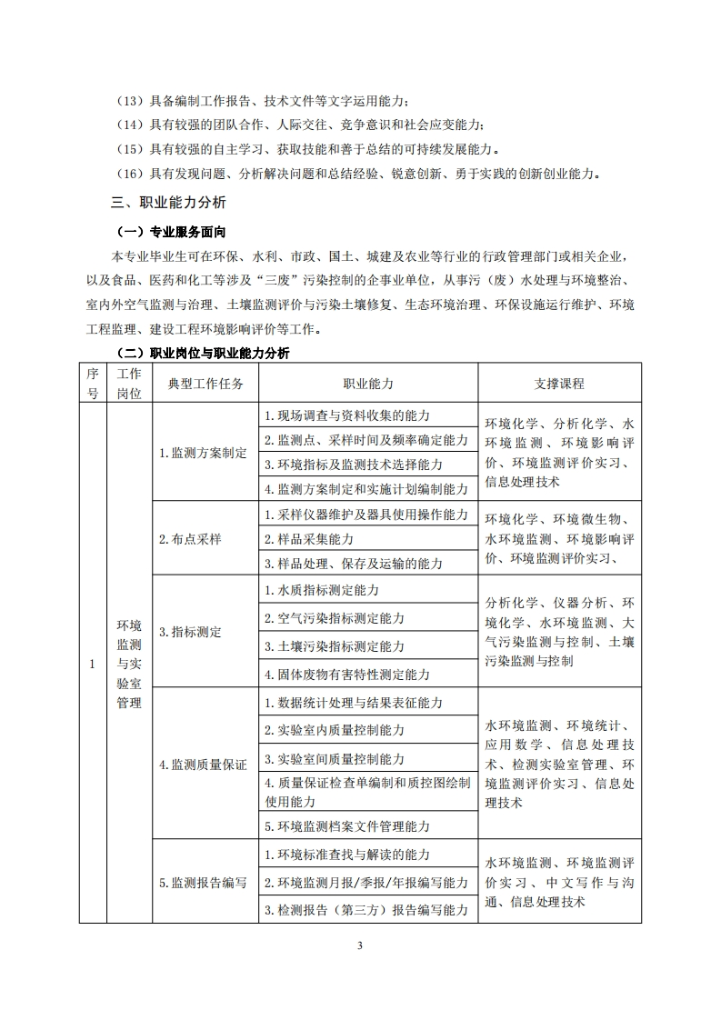
第3页 / 共28页
试读已结束,还剩25页,您可下载完整版后进行离线阅读
THE END
高等职业技术教育《环境监测与控制技术》专业人才培养方案(普招三年制)专业代码:520801一、学制及招生对象(一)学制:三年。(二)招生对象:高中(中职)毕业生。(三)招生类型:理科。二、培养目标与人才规格(一)培养目标本专业培养德、智、体全面发展,具有较高综合素质、良好职业道德、创新精神和创业意识,掌握空气、水体、土壤等环境的监测、分析、评价及污染控制等方面基本知识,具备环境监测与评价、污染控制与环境治理、工程监理与环保督查、室内污染检测与治理等能力,在环保、水利、市政、国土、城建及农业等行业的行政管理部门或食品、医药、化工等涉及“三废”处理的相关企业,从事污水处理与环境整治、室内外空气检测与治理、耕地保护与污染土壤修复、生态环境治理、环保设施运行维护、环境工程监理、建设工程环境影响评价等工作的生产、建设、服务和管理第一线需要的高素质技术技能人才。(二)人才规格1.素质目标(1)思想政治素质:拥护党的基本路线,具有坚定正确的政治方向:掌握毛泽东思想和邓小平理论以及“三个代表”的重要思想和科学发展观:具有正确的世界观、人生观和价值观,具有良好的诚信品质、敬业精神、责任意识、团队意识和诚信意识,恪守公民基本道德规范。(2)职业素质:具有良好的职业素养、创新意识和进取精神,立足生产、建设、管理、服务一线,勤奋努力,敬业奉献,善于合作,敢于担当,勇于创新。(3)人文科学素质:具有广阔的视野、良好的科学思维、高雅的审美情趣和正确的审美观:能够正确认识社会、主动适应社会,有较强文字和语言表达能力,有较强的人际交往能力和自我发展能力。(4)身体心理素质:具有健康的身体,良好的生活习惯,爱好体育运动,有一定的运动基础。具有健康积极的人生态度,良好的个性心理品质,有较强的心理调适能力和抗挫折能力。2.知识目标(1)具有必须的公共英语听、说、读、写基本知识和职业英语知识:(2)具有必备的文化基础知识和人文社会科学知识:
请登录后查看评论内容