

第1页 / 共33页

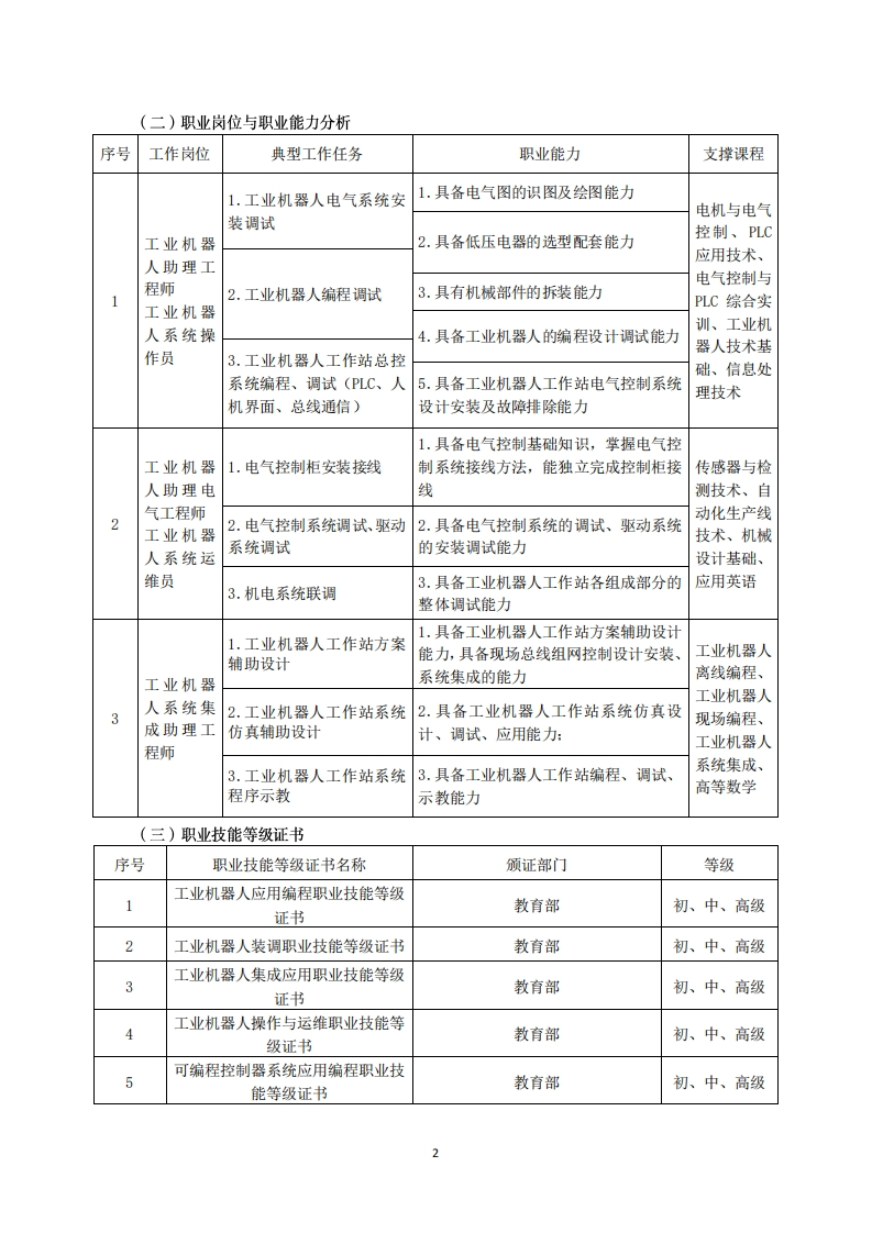
第2页 / 共33页

第3页 / 共33页
试读已结束,还剩30页,您可下载完整版后进行离线阅读
THE END
高等职业技术教育《工业机器人技术》专业人才培养方案(2019级)一,专业名称及代码专业名称:工业机器人技术专业代码:560309二、入学要求招生对象:普通高级中学毕业、中等职业学校毕业或具备同等学力招生类型:理科三、修业年限三年(全日制)》四、职业面向(一)专业服务面向工业机器人技术专业(560309)属于装备制造大类(56)自动化类(5603)。本专业面向机电、自动化及装备制造大类中生产性企事业单位,主要从事工业机器人工作站的电气设计、电气制造、系统集成、现场编程、调试维护等生产技术管理工作,以及工业机器人销售和售后服务及安全管理等工作。所属专业大类所属专业类对应行业主要职业类别主要岗位群或技(代码)(代码)(代码)(代码)术领域举例工业机器人系统操作员工业机器人助理(6-30-99-00):工程师:工业机器工业机器人系统运维员通用设备制人系统操作员:工装备制造大类自动化类造业(34):(6-31-01-10):业机器人助理电(56)(5603)专用设备制自动控制工程技术人员(2-02-07-07):气工程师:工业机造业(35)器人系统运维员:电工电器工程技术人员工业机器人系统(2-02-11-01):集成助理工程师设备工程技术人员(2-02-07-04)1
请登录后查看评论内容