

第1页 / 共33页

第2页 / 共33页

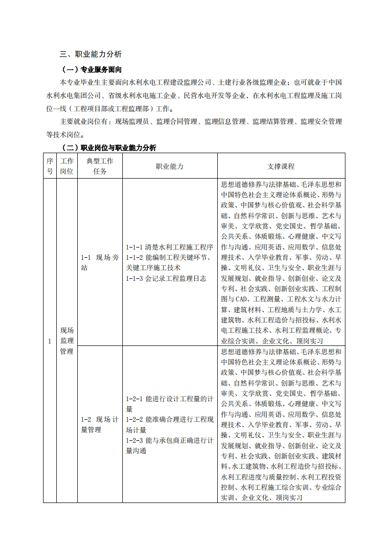
第3页 / 共33页
试读已结束,还剩30页,您可下载完整版后进行离线阅读
THE END
高等职业技术教育《建设工程监理》专业人才培养方案(普招三年制)(水利工程监理方向)专业代码:540505一、学制及招生对象(一)学制:三年。(二)招生对象:高中(中职)毕业生。(三)招生类型:理科。二、培养目标与人才规格(一)培养目标本专业培养德、智、体、美、劳全面发展,具备较高综合素质、良好职业道德、创业意识和创新能力以及职业生涯可持续发展的职业素质,掌握水利水电工程建设监理基本原理及工程建设质量、投资、进度控制和合同管理的知识,具备工程建设一线监理旁站、监理收集整编、安全管理等方面的能力,在水利水电工程及一般土木工程建设施工监理行业从事现场工程监理、信息收集与处理,监理合同与索赔管理,工程结算的初步审核、工程安全监理工作的生产、建设、服务和管理第一线需要的高素质技术技能人才。(二)人才规格1.素质目标(1)思想政治索质:拥护党的基本路线,具有坚定正确的政治方向:掌握毛泽东思想和邓小平理论以及“三个代表”的重要思想和科学发展观:具有正确的世界观、人生观和价值观,具有良好的诚信品质、敬业精神、责任意识、团队意识和诚信意识,恪守公民基本道德规范。(2)职业素质:具有良好的职业安全、环境保护意识、职业道德、创新精神、创业意识,能够立足生产、建设、管理、服务一线,踏实进取,敏业奉献,善于合作,敢于竞争,勇于创新。(3)人文科学素质:具有宽阔的视野、良好的科学思维品质、高雅的审美情趣和正确的审美观:能够正确认识社会、主动适应社会,有较强文字和语言表达能力,有较强的人际交往能力和自我发展能力。(4)身体心理素质:具有健康的身体,良好的生活习惯,爱好体育运动,有一定的运动基础。具有健康积极的人生态度,良好的个性心理品质,有较强的心理调适能力和抗挫折能力。2知识目标(1)具有必须的公共英语听、说、读、写基本知识和职业英语知识:
请登录后查看评论内容