

第1页 / 共34页

第2页 / 共34页

第3页 / 共34页
试读已结束,还剩31页,您可下载完整版后进行离线阅读
THE END
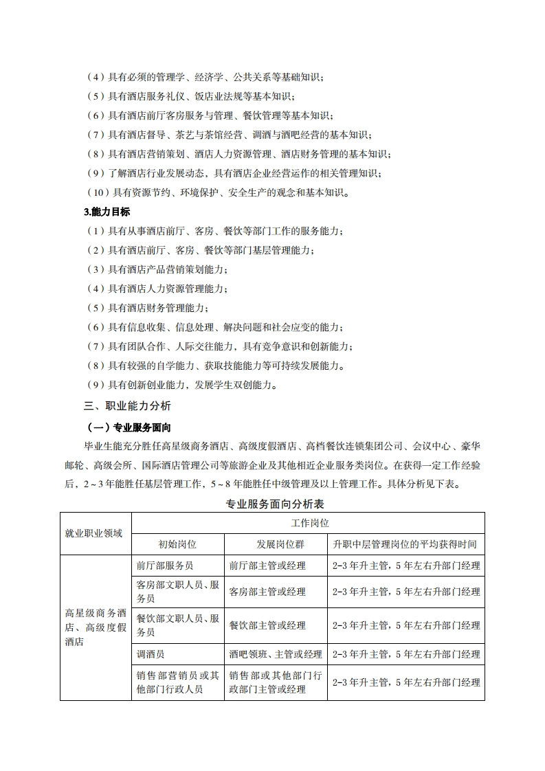
高等职业技术教育《酒店管理》专业人才培养方案(普招三年制)专业代码:640105一、学制及招生对象(一)学制:三年。(二)招生对象:高中中职毕业生。(三)招生类型:文理兼收。二、培养目标与人才规格(一)培养目标本专业培养德、智、体、美、劳全面发展,具有较高综合素质、良好职业道德、创新精神和创业意识,掌握酒店前厅客房服务与管理、餐饮管理、营销策划、人力资源管理、酒店财务管理等基本知识;具备较强的沟通能力,分析及解决问题的能力,酒店一线服务及管理能力,在高星级商务酒店、高级度假酒店、高档餐饮连锁集团公司、会议中心、豪华邮轮、高级会所、国际酒店管理公司等旅游企业及其他相近企业从事服务与管理工作的生产、建设、服务和管理第一线需要的高素质技术技能人才。1.素质目标(1)思想政治素质:拥护党的基本路线,具有坚定正确的政治方向:掌握毛泽东思想和邓小平理论以及“三个代表”的重要思想和科学发展观:具有正确的世界观、人生观和价值观,具有良好的诚信品质、敬业精神、责任意识、团队意识和诚信意识,格守公民基本道德规范。(2)职业素质:具有良好的职业安全、环境保护意识、职业道德、创新精神、创业意识,能够立足生产、建设、管理、服务一线,踏实进取,敬业奉献,善于合作,敢于竞争,勇于创新。(3)人文科学素质:具有宽阔的视野、良好的科学思维品质、高雅的审美情趣和正确的审美观:能够正确认识社会、主动适应社会,有较强文字和语言表达能力,有较强的人际交往能力和自我发展能力。(4)身体心理素质:具有健康的身体,良好的生活习惯,爱好体育运动,有一定的运动基础。具有健康积极的人生态度,良好的个性心理品质,有较强的心理调适能力和抗挫折能力。2.知识目标(1)具有必须的公共英语听、说、读、写基本知识和职业英语知识:(2)具有必备的文化基础知识和人文社会科学知识:(3)具有计算机应用的基本知识:
请登录后查看评论内容