

第1页 / 共33页

第2页 / 共33页

第3页 / 共33页
试读已结束,还剩30页,您可下载完整版后进行离线阅读
THE END
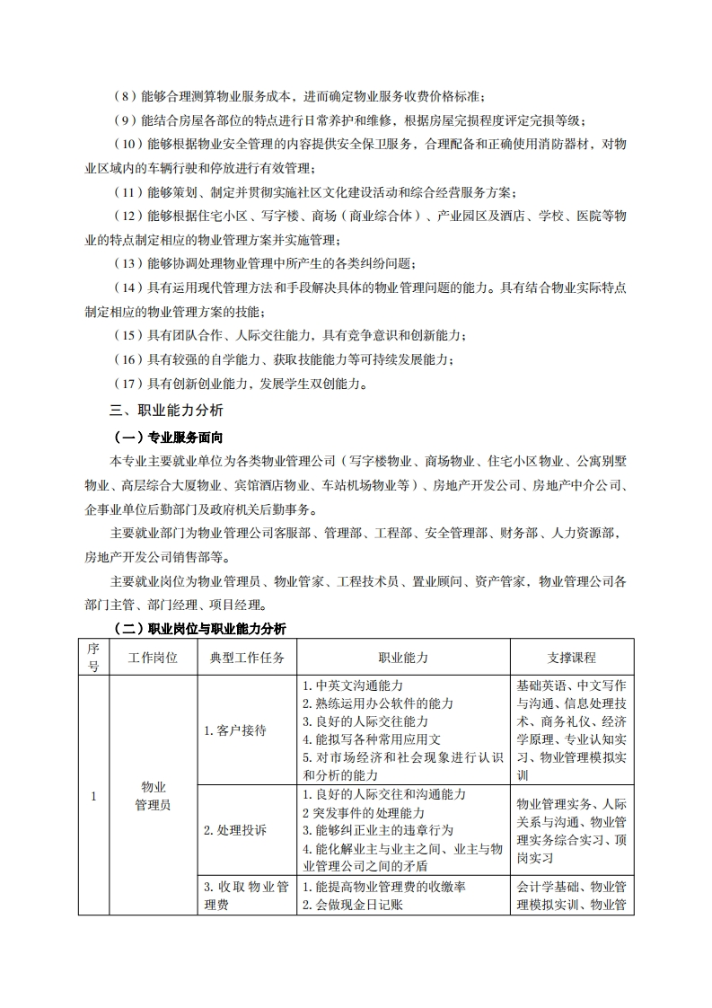
高等职业教育《现代物业管理》专业人才培养方案(普招三年制)专业代码:440703一、学制及招生对象(一)学制:三年。(二)招生对象:高中(中职)毕业生。(三)招生类型:文理兼收。二、培养目标与人才规格(一)培养目标本专业培养德智体美劳全面发展,具有较高综合素质、良好职业道德、创新精神和创业意识,掌握物业管理的内容及相关法规,建筑及物业设备基本知识,会计及财务基础知识,物业管理企业的运营与管理等知识,具备较强的沟通能力,分析及解决物业纠纷、投诉的能力,编制物业管理方案及拟写物业服务合同的能力,在各类物业管理公司、房地产开发公司、房地产中介公司、企事业单位后勤部门及政府机关后勤从事物业综合管理工作第一线需要的高素质技术技能人才。(二)人才规格1素质目标(1)思想政治素质:系统掌握马克思主义基本原理和马克思主义中国化理论成果,了解党史、新中国史、改革开放史、社会主义发展史,认识世情、国情、党情,深刻领会习近平新时代中国特色社会主义思想,培养运用马克思主义立场观点方法分析和解决问题的能力:自觉践行社会主义核心价值观,尊重和维护宪法法律权威,识大局、尊法治、修美德;矢志不渝听党话跟党走,争做社会主义合格建设者和可靠接班人。(2)职业素质:具有良好的职业安全、环境保护意识、职业道德、创新精神、创业意识,能够立足生产、建设、管理、服务一线,踏实进取,敬业奉献,善于合作,敢于竞争,勇于创新。(3)人文科学素质:具有宽阔的视野、良好的科学思维品质、高雅的审美情趣和正确的审美观:能够正确认识社会、主动适应社会,有较强文字和语言表达能力,有较强的人际交往能力和自我发展能力。(4)身体心理素质:具有健康的身体,良好的生活习惯,爱好体育运动,有一定的运动基础。具有健康积极的人生态度,良好的个性心理品质,有较强的心理调适能力和抗挫折能力。2.知识目标(1)掌握物业管理的概念、特征、内容和基本原则;(2)掌握物业管理企业的组建条件和程序,熟悉业主大会与业主委员会的权利、责任和义务,以及物业服务企业的权利义务、企业管理制度的基本内容;
请登录后查看评论内容