

第1页 / 共33页

第2页 / 共33页

第3页 / 共33页
试读已结束,还剩30页,您可下载完整版后进行离线阅读
THE END
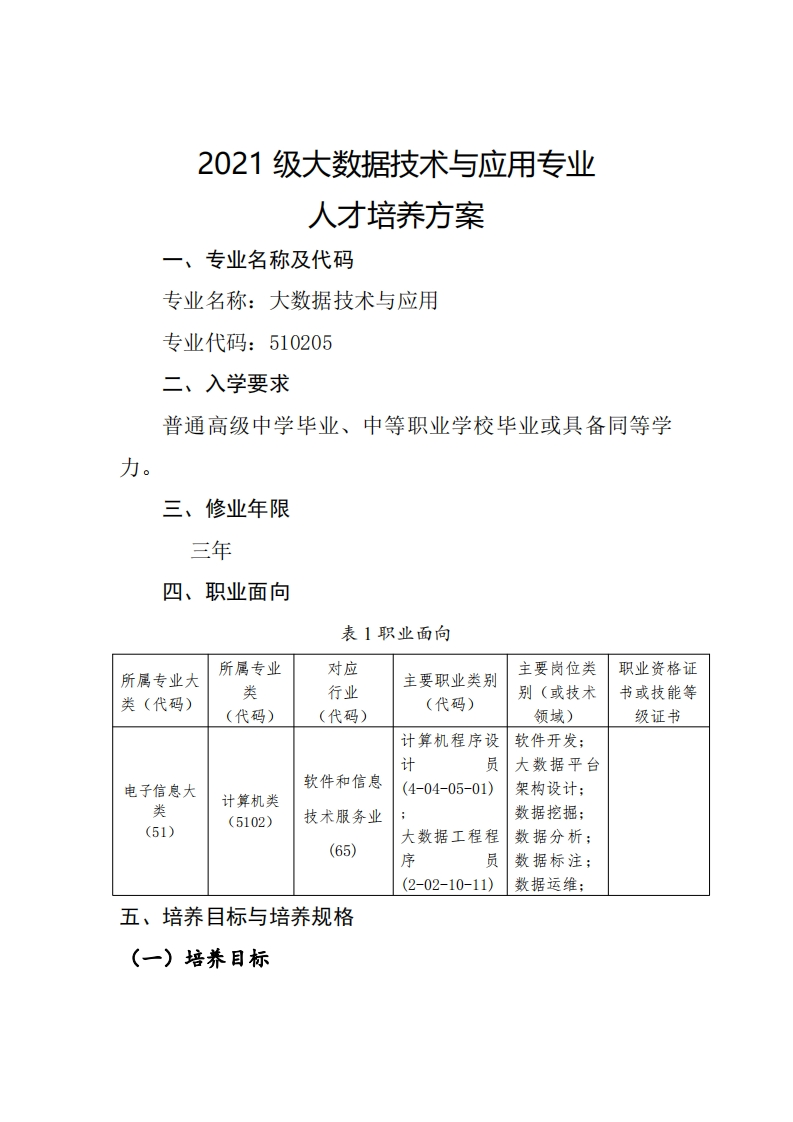
2021级大数据技术与应用专业人才培养方案一、专业名称及代码专业名称:大数据技术与应用专业代码:510205二、入学要求普通高级中学毕业、中等职业学校毕业或具备同等学力。三、修业年限三年四、职业面向表1职业面向所属专业对应主要岗位类职业资格证所属专业大主要职业类别类行业别(或技术书或技能等类(代码)(代码)(代码)(代码)领域)级证书计算机程序设软件开发;计员大数据平台电子信息大软件和信息(4-04-05-01)架构设计;计算机类类技术服务业数据挖掘;(51)(5102)大数据工程程数据分析;(65)序员数据标注;(2-02-10-11)数据运维:五、培养目标与培养规格(一)培养目标
请登录后查看评论内容