2026《高等代数》初试大纲

2026《高等代数》初试大纲新质力文库 - 聚焦新质生产力发展的数字化知识库_行业洞察 / 理论成果 / 实践指南免费下载新质力文库
2026《高等代数》初试大纲
此内容为付费资源,请付费后查看
1329
立即购买
您当前未登录!建议登陆后购买,可保存购买订单
付费资源

第1页 / 共3页

第2页 / 共3页

第3页 / 共3页
已完成全部阅读,共3
THE END
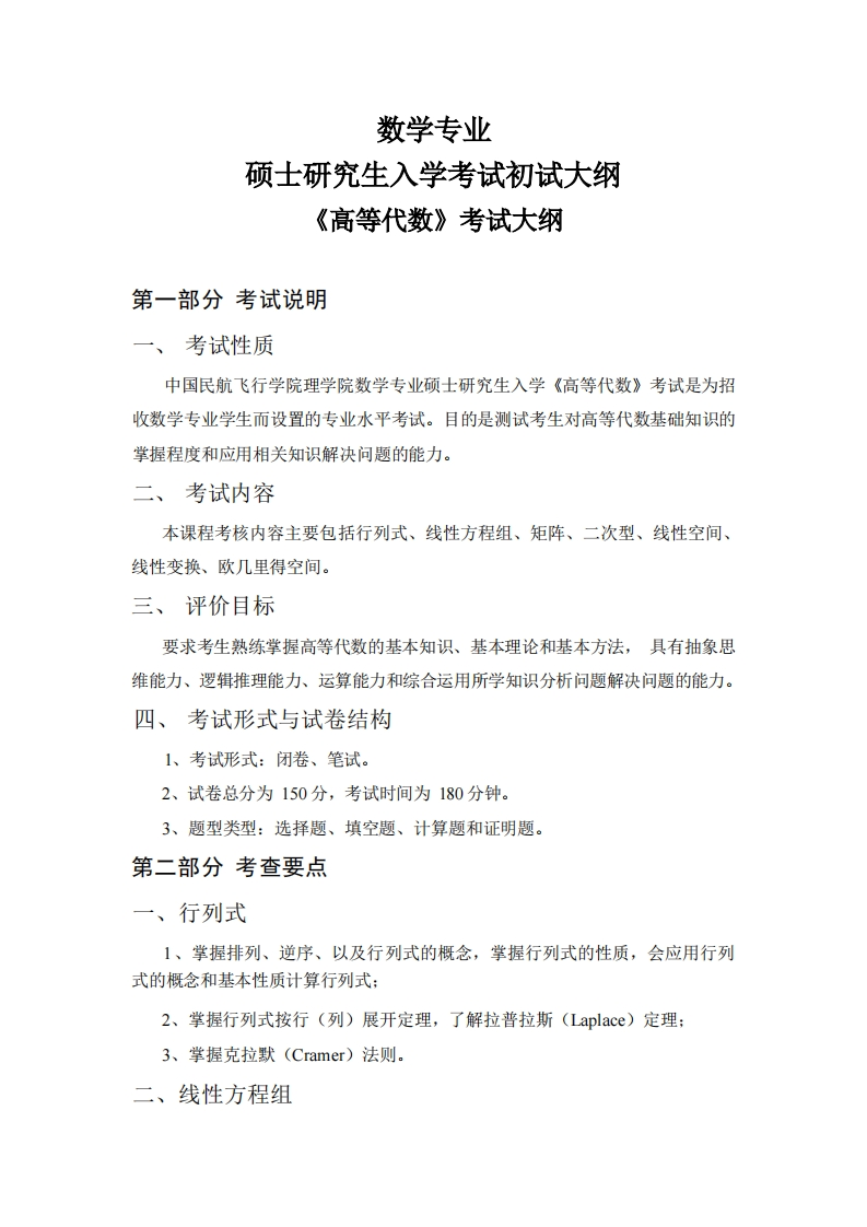
数学专业硕士研究生入学考试初试大纲《高等代数》考试大纲第一部分考试说明一、考试性质中国民航飞行学院理学院数学专业硕士研究生入学《高等代数》考试是为招收数学专业学生而设置的专业水平考试。目的是测试考生对高等代数基础知识的掌握程度和应用相关知识解决问题的能力。二、考试内容本课程考核内容主要包括行列式、线性方程组、矩阵、二次型、线性空间、线性变换、欧几里得空间。三、评价目标要求考生熟练掌握高等代数的基本知识、基本理论和基本方法,具有抽象思维能力、逻辑推理能力、运算能力和综合运用所学知识分析问题解决问题的能力。四、考试形式与试卷结构1、考试形式:闭卷、笔试。2、试卷总分为150分,考试时间为180分钟。3、题型类型:选择题、填空题、计算题和证明题。第二部分考查要点一、行列式1、掌握排列、逆序、以及行列式的概念,掌握行列式的性质,会应用行列式的概念和基本性质计算行列式:2、掌握行列式按行(列)展开定理,了解拉普拉斯(Laplace)定理:3、掌握克拉默(Cramer)法则.二、线性方程组
喜欢就支持一下吧
评论 抢沙发

请登录后发表评论

    请登录后查看评论内容