805《安全系统工程学》

805《安全系统工程学》新质力文库 - 聚焦新质生产力发展的数字化知识库_行业洞察 / 理论成果 / 实践指南免费下载新质力文库
805《安全系统工程学》
此内容为付费资源,请付费后查看
1329
立即购买
您当前未登录!建议登陆后购买,可保存购买订单
付费资源

第1页 / 共3页

第2页 / 共3页

第3页 / 共3页
已完成全部阅读,共3
THE END
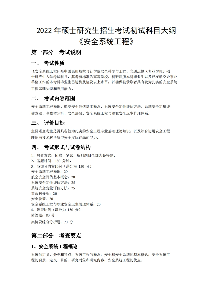
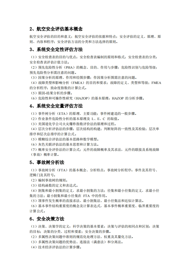
2022年硕士研究生招生考试初试科目大纲《安全系统工程》第一部分考试说明一、考试性质《安全系统工程》是中国民用航空飞行学院安全科学与工程、交通运输(专业学位)硕士研究生入学考试科目,其考核标准为高等学校、科研院所本科毕业生以及已在航空企事业单位工作的本专科毕业生已达到及格及以上水平,以确保被录取者具有较为扎实的安全系统工程基础知识和应用能力。二、考试内容范围安全系统工程概论、航空安全评估基本概念、系统安全定性评估方法、系统安全定量评估方法、事故树分析、安全决策、安全系统工程与职业安全卫生管理体系。三、评价目标主要考查考生是否具备较为扎实的安全工程专业基础理论知识,以及综合运用安全工程理论与技术解决航空安全实际问题的能力。四、考试形式与试卷结构1、答卷方式:闭卷,笔试,所列题目全部为必答题。2、答题时间:180分钟。3、各部分内容比例(满分为150分)安全系统工程概论:20航空安全评估基本概念:20系统安全定性评估方法:25系统安全定量评估方法:25事故树分析:20安全决策:20安全系统工程与职业安全卫生管理体系:204、题型比例(满分为150分)简答题:80分案例及综合分析题:70分第二部分考查要点1、安全系统工程概论系统的定义、分类和特点:系统工程的概念:安全和安全系统的基本概念:安全系统工程的背景、定义、目的、研究对象和研究内容:安全系统工程的优点。
喜欢就支持一下吧
评论 抢沙发

请登录后发表评论

    请登录后查看评论内容