卫生健康信息数据元素目录第1部分总体规范

卫生健康信息数据元素目录第1部分总体规范新质力文库 - 聚焦新质生产力发展的数字化知识库_行业洞察 / 理论成果 / 实践指南免费下载新质力文库
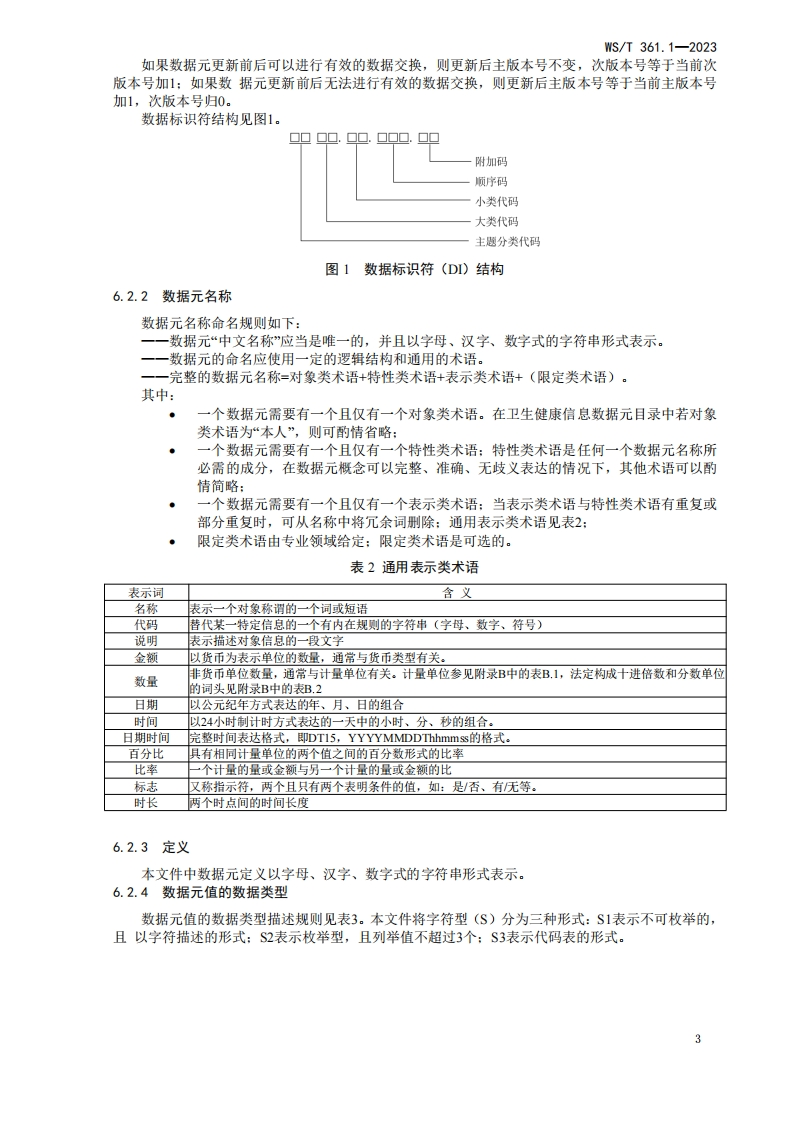
卫生健康信息数据元素目录第1部分总体规范
此内容为付费资源,请付费后查看
1319
立即购买
您当前未登录!建议登陆后购买,可保存购买订单
付费资源

第1页 / 共10页

第2页 / 共10页

第3页 / 共10页

第4页 / 共10页

第5页 / 共10页
试读已结束,还剩5页,您可下载完整版后进行离线阅读
THE END
ICS11.020CCS C07WS中华人民共和国卫生行业标准WS/T363.1—2023代替WS363.1-2011卫生健康信息数据元目录第1部分:总则Health data element dictionary--Part 1:General specification2023-10-07发布2024-04-01实施中华人民共和国国家卫生健康委员会:发布
喜欢就支持一下吧
评论 抢沙发

请登录后发表评论

    请登录后查看评论内容