Be-1无线手咪使用说明-

Be-1无线手咪使用说明-新质力文库 - 聚焦新质生产力发展的数字化知识库_行业洞察 / 理论成果 / 实践指南免费下载新质力文库
Be-1无线手咪使用说明-
此内容为付费资源,请付费后查看
1719
立即购买
您当前未登录!建议登陆后购买,可保存购买订单
付费资源

第1页 / 共3页

第2页 / 共3页

第3页 / 共3页
已完成全部阅读,共3
THE END
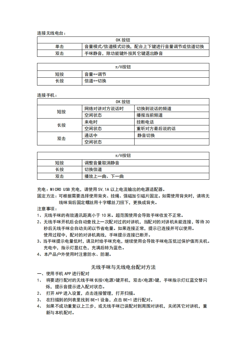
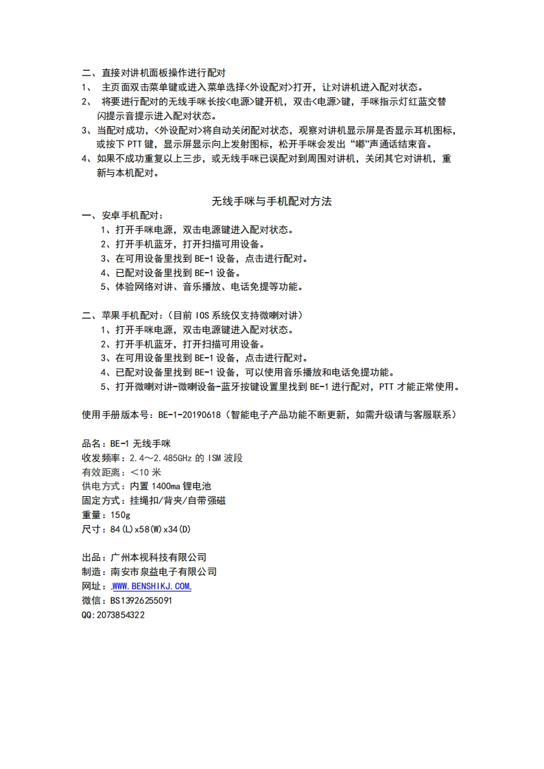
BE-1无线手咪使用和配对说明基本图示:挂绳扣固定螺丝MICAPRSPTT-电源/功能键⑨a▣,下键强磁0K键上键BE-1背夹MICR0USB充电按键功能介绍:(不同便用场景按键功能定义有所不同)电源按钮长按开机开/关机无连接进入传统蓝牙和BLE配对状态双击已经连接传统蓝牙进入BLE配对状态单击播放/暂停LED状态红灯蓝灯未连接设备慢闪低电压报警快闪双击进入配对状态交替闪交替闪当与对讲设备配对成功后双闪与设备未连接双闪音乐播放状态渐变静音状态慢闪慢闪PTT按钮按下发送状态,退出静音状态释放接收状态电话状态:OK按钮来电接听电话短按通话中挂断电话
喜欢就支持一下吧
评论 抢沙发

请登录后发表评论

    请登录后查看评论内容