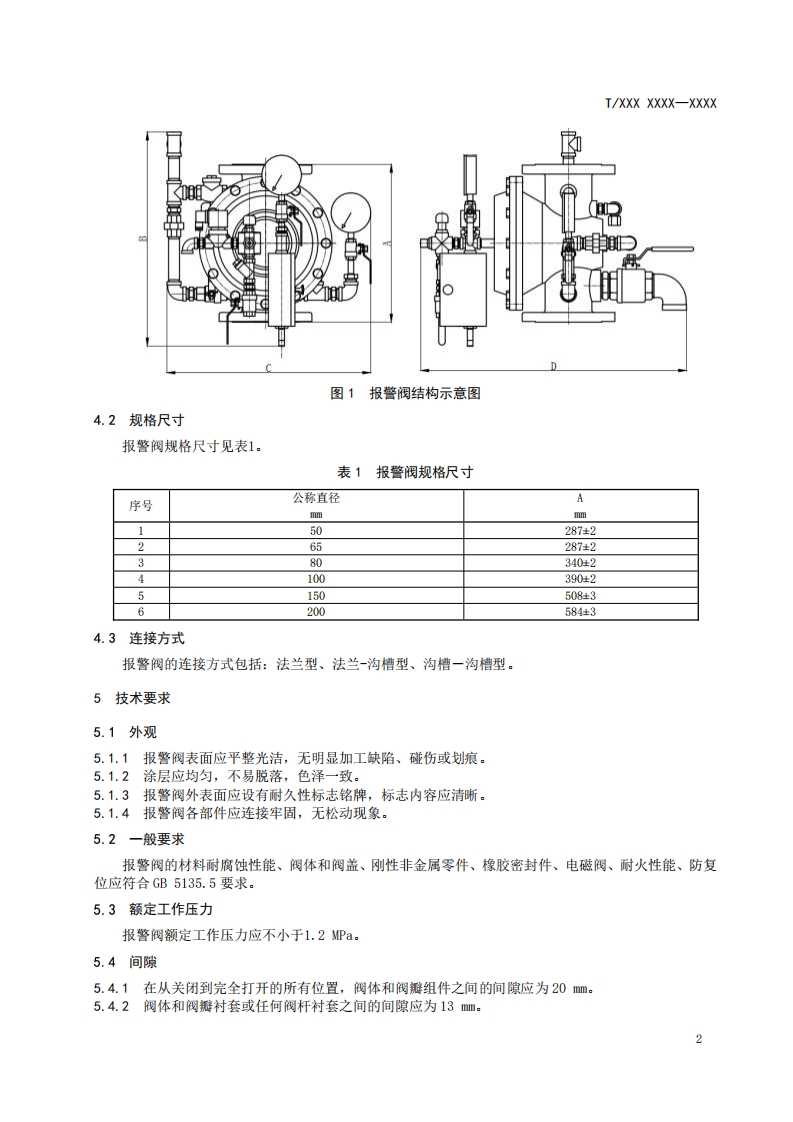
锥体直通雨淋报警阀技术要求Technicalrequirementsforconedirectrainwateralarmvalve草案版次选择_1348072@abc9天前发布关注私信0.39MB10页029免费资源锥体直通雨淋报警阀技术要求Technicalrequirementsforconedirectrainwateralarmvalve草案版次选择_1资源下载123云盘123云盘提示:操作频繁,请稍后再试 第1页 / 共10页 第2页 / 共10页 第3页 / 共10页 第4页 / 共10页 第5页 / 共10页 该文档为免费文档,您可直接下载完整版进行阅读 THE END标准规范 文本预览 ICS13.220.10CCS C 84Ti团体标准T/XXX XXXX一XXXX锥体直通雨淋报警阀技术要求Technical requirements for cone direct rainwater alarm valve草案版次选择在提交反债意见时,请将您知道的相关专利连同支持性文件一并附上。XXXX-Xx-XX发布XXXX-x-XX实施发布 查看更多 收起部分 喜欢就支持一下吧收藏
请登录后查看评论内容