专业代码090101农业科学专业培育规划其二

专业代码090101农业科学专业培育规划其二新质力文库 - 聚焦新质生产力发展的数字化知识库_行业洞察 / 理论成果 / 实践指南免费下载新质力文库
专业代码090101农业科学专业培育规划其二
此内容为付费资源,请付费后查看
1619
立即购买
您当前未登录!建议登陆后购买,可保存购买订单
付费资源

第1页 / 共8页

第2页 / 共8页

第3页 / 共8页
试读已结束,还剩5页,您可下载完整版后进行离线阅读
THE END
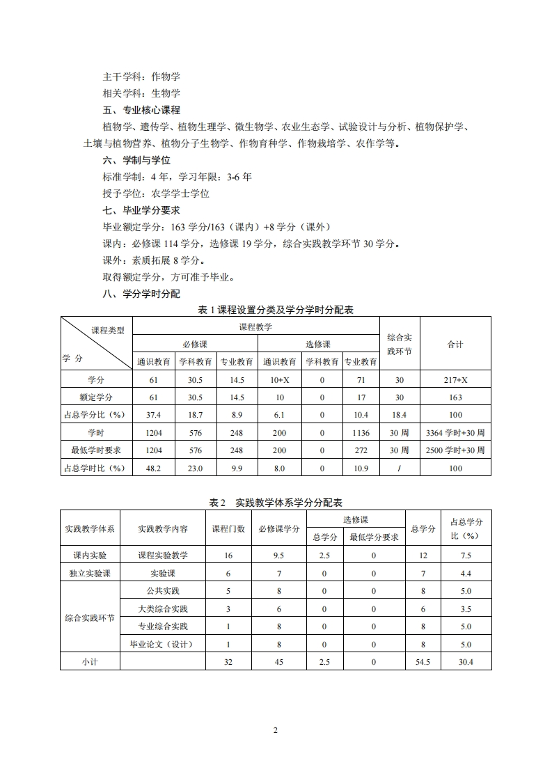
农学专业培养方案专业代码:090101专业名称:农学一、培养目标1.基本培养目标培养的学生身心健康、知识结构合理,有健全的人格、高尚的人文情怀和社会责任感,有一定的批判思维与创新能力、科学研究能力、沟通交流能力、终身学习能力和组织管理能力,具有国际视野和团队合作精神。2.专业培养目标本专业培养能够适应并推动现代农业发展需要,德、智、体、美、劳全面发展,拥有“三农”情怀,掌握扎实的现代农业基本知识、作物学科基础理论、基本知识和基本技能,具有较强的实验技能、实践能力、创新能力和良好的科学素养,具备解决农业生产实践、农业经营管理复杂问题的能力,能在农业及其它相关部门或单位从事农业科学研究与教学、技术推广与开发、生产经营与管理等工作的拔尖创新型和复合应用型人才。二、毕业要求2.1具有人文底蕴、科学精神、职业素养、社会责任感和“三农”情怀,了解国情社情民情,践行社会主义核心价值观:2.2具有扎实的基础知识和专业知识,掌握必备的研究方法,了解本专业及相关领域最新动态和发展趋势:2.3具有申辩性思维和创新能力。能够正确认识国家粮食安全问题及农业生产可持续发展,能够发现、辨析、质疑、评价本专业及相关领域现象和问题,表达个人见解:2.4有解决农业生产实际问题的能力。具有较强的实践能力,能够对本专业领域实际问题进行综合分析和研究,并提出相应对策或解决方案:2.5有信总技术应用能力。能够恰当应用现代信总技术手段和工具解决实际问题:2.6具有较强的沟通表达能力。能够通过口头和书面表达方式与同行、社会公众进行有效沟通:2.7具有良好的团队合作能力。能够与团队成员和谐相处,协作共事,并作为成员或领导者在团队活动中发挥积极作用:2.8具有国际视野和国际理解能力。了解本专业领域国际动态和发展趋势,关注全球重大问题,理解和尊重世界不同文化的差异性和多样性,积极参与国际交流与合作:2.9具有终身学习意识和自我管理、自主学习能力。能够通过不断学习,适应社会和个人持续发展。三、培养方式按照大类招生分类培养的“2+2”人才培养模式,学生在前四学期不分专业,按照大类进行基础理论学习和专业基础理论学习,修读相应的课程并获得学分。第五学期分流到相应专业,按照专业方向进行培养。四、主干学科与相关学科
喜欢就支持一下吧
评论 抢沙发

请登录后发表评论

    请登录后查看评论内容