

第1页 / 共13页

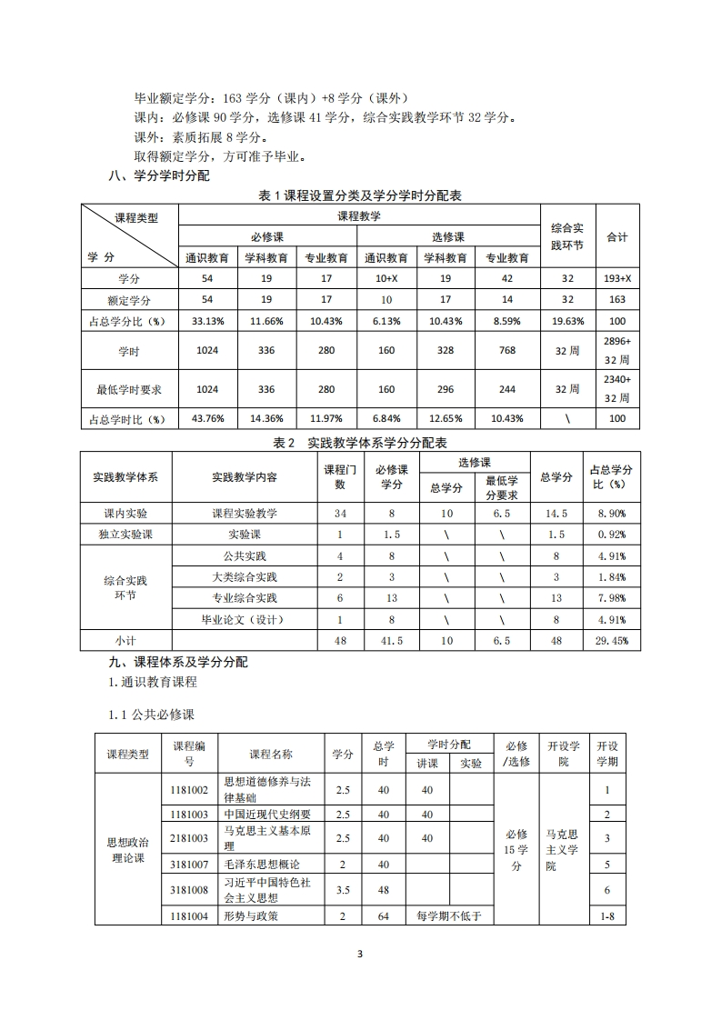
第2页 / 共13页

第3页 / 共13页
试读已结束,还剩10页,您可下载完整版后进行离线阅读
THE END
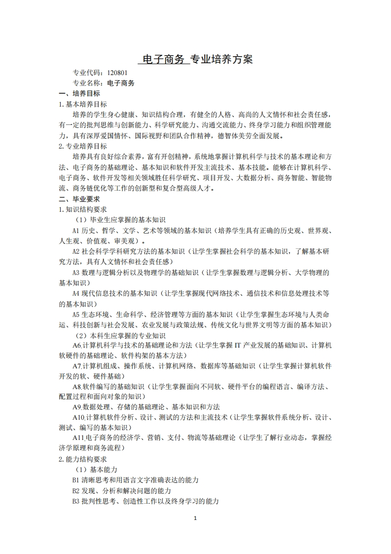
电子商务专业培养方案专业代码:120801专业名称:电子商务一、培养目标1.基本培养目标培养的学生身心健康、知识结构合理,有健全的人格、高尚的人文情怀和社会责任感,有一定的批判思维与创新能力、科学研究能力、沟通交流能力、终身学习能力和组织管理能力,具有深厚爱国情怀、国际视野和团队合作精神,德智体美劳全面发展。2.专业培养目标培养具有良好综合素养,富有开创精神,系统地掌握计算机科学与技术的基本理论和方法、电子商务的基础理论、基本知识和软件开发主流技术、基本技能。能够在计算机科学、电子商务、软件开发等相关领域胜任科学研究、项目开发、大数据分析、商务智能、智能物流、商务链优化等工作的创新型和复合型高级人才。二、毕业要求1.知识结构要求(1)毕业生应掌握的基本知识A1历史、哲学、文学、艺术等领域的基本知识(培养学生具有正确的历史观、世界观、人生观、价值观、审美观)·A2社会科学学科研究方法的基本知识(让学生掌握社会科学的基本知识,了解基本研究方法,具有人文情怀和社会责任感)A3数理与逻辑分析以及物理学的基础知识(让学生掌握数理与逻辑分析、大学物理的基本知识)A4现代信息技术的基本知识(让学生掌握现代网络技术、通信技术和信息处理技术等的基本知识)A5生态环境、生命科学、经济管理等方面的基本知识(让学生掌握生态环境与人类命运、科技创新与社会发展、农业发展与政策法规、传统文化与世界文明等方面的基本知识)(2)本科生应掌握的专业知识A6.计算机科学与技术的基础理论和方法(让学生掌握T产业发展的基础知识、计算机软硬件的基础理论、软件构架的基本方法)A7.计算机组成、操作系统、计算机网络、数据库等基础知识(让学生掌握计算机软件开发的软、硬件基础)A8.软件编写的基础知识(让学生掌握面向不同软、硬件平台的编程语言、编译方法、配置过程和面向对象的知识)A9.数据处理、存储的基础理论、基本知识和方法A10.计算机软件分析、设计、测试的方法和主流技术(让学生掌握软件系统分析、设计、测试、编写的基本知识)A11电子商务的经济学、营销、支付、物流等基础理论(让学生了解行业动态,掌握经济学原理和商务流程)2.能力结构要求(1)基本能力B1清晰思考和用语言文字准确表达的能力B2发现、分析和解决问题的能力B3批判性思考、创造性工作以及终身学习的能力1
请登录后查看评论内容