

第1页 / 共13页

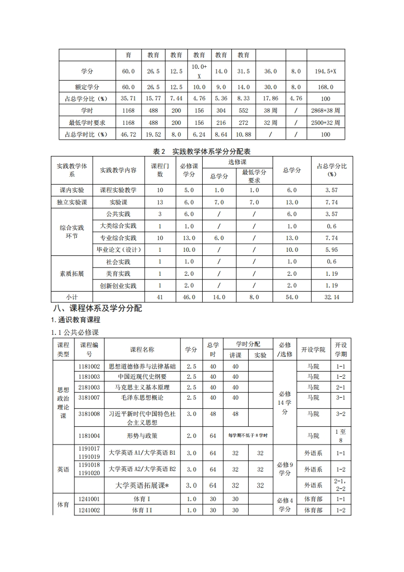
第2页 / 共13页

第3页 / 共13页
试读已结束,还剩10页,您可下载完整版后进行离线阅读
THE END
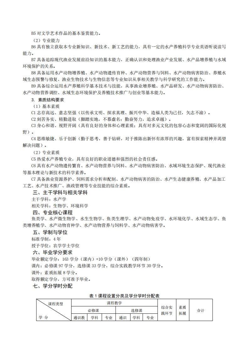
水产养殖学专业培养方案专业代码:090601专业名称:水产养殖学一、培养目标1.基本培养目标培养的学生思想政治合格、身心健康、知识结构合理,有健全的人格、高尚的人文情怀和社会责任感,有一定的批判思维与创新能力、科学研究能力、沟通交流能力、终身学习能力和组织管理能力,具有国际视野和团队合作精神。2.专业培养目标面向国家和社会需求,坚持立德树人,培养具有扎实学科理论基础、合理知识结构,知识面宽、能力强、素质高,具有人文底蕴和国际视野的现代渔业领域学术精英和技术领军人才。系统掌握水产经济动植物生产、水产动物遗传育种、苗种培育、病害防控、饲料开发及应用、环境生态评价以及经营管理等方面基本理论。熟悉水产科学与现代生物技术基础理论与技术,能跟踪水产学和生命科学前沿领域及发展趋势。学生毕业后能适应现代渔业及相关部门或单位的工作需要,能从事与水产相关的科技推广、开发、经营管理、教学与科研等工作。二、毕业要求1.知识结构要求(1)基本知识A1政治、历史、哲学、文学、艺术等领域的基本知识(培养学生具有正确的历史观、世界观、人生观、价值观、审美观)。A2社会科学学科研究方法的基本知识(让学生掌握社会科学的基本知识,了解基本研究方法,具有人文情怀和社会责任感)。A3数理与逻辑分析以及物理学的基础知识(让学生掌握数理与逻辑分析、大学物理的基本知识)·A4现代信息技术的基本知识(让学生掌握现代网络技术、通信技术和信息处理技术等的基本知识)。A5生态环境、生命科学、经济管理等方面的基本知识(让学生掌握自然环境与社会发展、经济管理与社会科学、科技发展与文明传承、文明对话与国际视野等方面的基本知识)。(2)专业知识A6掌握动物生化、鱼类学、动物遗传学、分子生物学、细胞生物学、生物统计、生物信息等学科基础理论知识。A7掌握鱼类组织胚胎学、鱼类生理学、水生生物学、水环境化学、水域微生物学、水域生态学、水产药物学、水产动物免疫等基础理论知识。A8掌握水产动物种质资源评价与利用、水产养殖新技术及学科发展前沿、水产生态健康养殖及疾病防治、饲料开发及生物饵料培养、现代渔业生物技术与生物信息等专业知识与技能,具备从事水产动物科学研究的基本素质和创新意识。A9掌握水产动物繁育技术与方法、水产动物病害防治技术、水产动物营养调控与饲料配合工艺、养殖水环境监测和调控技术、水产品加工工艺、名优水产品养殖、水族景观与水产观赏动物养殖、渔业法规与渔政管理等专业技能和创业意识。2.能力结构要求(1)基本能力B1清晰思考和用语言文字准确表达的能力。B2发现、分析和解决问题的能力。B3批判性思考、创造性工作以及终身学习的能力。B4组织、管理与领导能力,与人合作共事的能力。
请登录后查看评论内容