

第1页 / 共5页

第2页 / 共5页

第3页 / 共5页
试读已结束,还剩2页,您可下载完整版后进行离线阅读
THE END
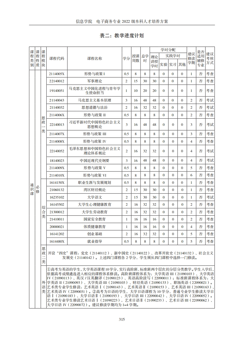
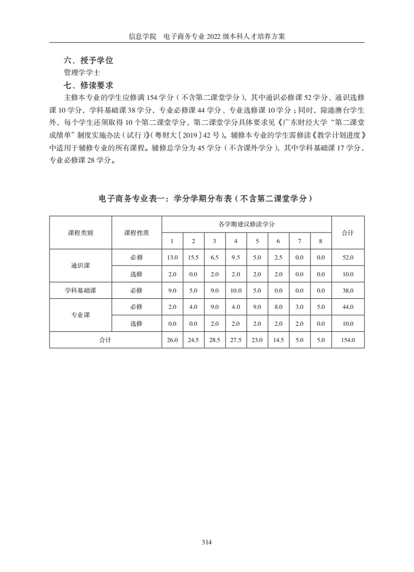
信息学院电子商务专业2022级本科人才培养方案信息学院电子商务专业2022级本科人才培养方案一、培养目标植根财经,立足粤港澳大湾区、辐射全国、面向世界,培养德、智、体、美、劳全面发展,具备扎实的管理学、经济学、法学、计算机科学与技术等电子商务相关的多学科融合交叉知识,熟练掌握电子化商务技术、数字化数据分析技术、数据化管理技术、前端设计与开发、信息化项目管理技术等基本技能与方法,适应商务运营、专业管理和技术服务对知识复合型、应用创新型电子商务类专业人才需要,具有“家国情怀、湾区精神、实践能力、创新意识、国际视野”的大湾区一流(财经)电子商务中高级专业人才。毕业后能够在各类企事业单位(特别是电子商务平台企业)、政府机关及有关部门从事(跨境)电子商务运营与管理、商务数字化数据分析、商务数据化管理、商业应用前端设计与开发工作,或进入高等学府、研究机构继续进行专业学习深造。二、培养要求1.知识要求(1)掌握现代管理和经济理论、具备扎实的专业知识和基础知识:(2)掌握电子商务专业理论、方法与技术;(3)了解电子商务新兴产业前沿动态和商业模式创新。2.能力要求(1)具备管理学、经济学、信息技术学科交叉复合能力:(2)具备较强数字化数据处理能力、数据化管理能力和互联网技术应用开发能力;(3)具备优秀的电子商务运营管理能力和解决复杂问题的能力;(4)综合运用专业知识和技术,创意、创新和创业能力。3.素质要求(1)良好的政治素质、道德素养、职业素养;(2)良好的人文素养、科学素养、信息安全与保密素养;(3)良好的国际化视野、合作精神、创新精神及创业意识。三、所属专业类电子商务类四、专业核心课程经济学概论、管理学、会计学、管理运筹学、电子商务导论、移动电子商务、电子商务组织与运营网络营销学、电子商务物流与供应链、电子商务客户关系管理、电子商务安全与管理、电子支付与结算、计算机网络、程序设计基础、Pytho编程基础、数据结构、面向对象程序设计、数据库原理、网络创业与创业管理、商务创新与UI设计、商业数据分析与决策优化。五、标准修业年限四年313
请登录后查看评论内容