

第1页 / 共25页

第2页 / 共25页

第3页 / 共25页
试读已结束,还剩22页,您可下载完整版后进行离线阅读
THE END
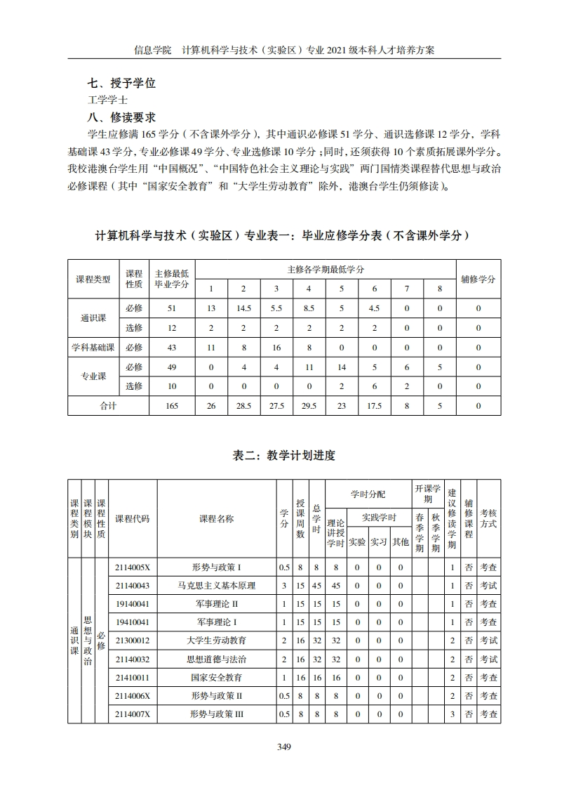
信息学院计算机科学与技术(实验区)专业2021级本科人才培养方案信息学院计算机科学与技术(实验区)专业2021级本科人才培养方案一、培养目标本实验区培养适应国家和区域经济发展需求,德、智、体、美、劳全面发展,系统掌握计算机科学基本理论知识、技能、方法,具有一定的数理及经管基础,熟悉人工智能的基本理论和应用技术,在T应用领域能够从事软件系统开发、智能算法应用等相关工作,具有较强的知识获取能力、跨学科交叉能力、工程能力和创新创业能力的宽口径复合型卓越人才。二、培养要求1.知识要求(1)掌握从事本专业工作所需的数学和其他相关的自然科学知识以及一定的人文社会科学基础(经管法等)知识;(②)系统掌握计算机科学与技术学科的基础理论和专业知识,理解本学科的基本概念、知识结构和典型方法:(3)熟练掌握人工智能基本原理和应用技术,获得良好的实践训练;(④了解本专业学科的前沿和发展趋势;(⑤了解与本专业相关的职业和行业的重要法律法规及方针政策,理解工程技术与信息技术应用相关的伦理的基本要求。2.能力要求()具有计算思维能力,能运用计算机科学技术求解问题;(②)具备专业实践能力,可以完成智能软件系统开发、算法应用以及领域应用等实际工作;(③)具备终身学习意识以及运用新技术、新知识的能力;(④)具有较强的创新能力和信息获取能力,能将人工智能技术与计算机技术、信息处理技术等有机结合应用于工程与管理实践:(⑤具有一定的组织管理能力、表达能力、独立工作能力、人际交往能力和团队合作能力;(⑥具有一定的外语应用能力,能阅读本专业的外文资料,具有一定的国际视野和跨文化交流、竞争与合作能力;(⑦)具有较强的社会适应能力,能应对工作变动和环境变化给自身带来的影响,能有效参与竞争。3.素质要求(1)具有良好的思想品德和较高的道德情操,热爱社会主义祖国,拥护中国共产党的领导,掌握马列主义、毛泽东思想与中国特色社会主义基本理论:2)具有良好的人文社会科学素养、职业道德和心理素质,社会责任感强;(③)能独立思考,坚持理论联系实际、实事求是和谦虚谨慎、认真细致的科学态度;(④自觉自愿地遵守职业道德规范。三、主干学科计算机科学与技术四、所属专业类计算机类五、专业核心课程计算机科学导论、离散数学、面向对象程序设计(双语)、人工智能基础、数据结构、操作系统、计算机数值分析、数据库原理、计算机网络(双语)、编译原理、算法设计与分析、机器学习、软件工程。六、标准修业年限四年348
请登录后查看评论内容