

第1页 / 共25页

第2页 / 共25页

第3页 / 共25页
试读已结束,还剩22页,您可下载完整版后进行离线阅读
THE END
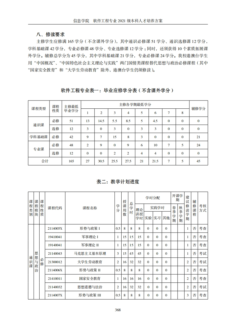
信息学院软件工程专业2021级本科人才培养方案信息学院软件工程专业2021级本科人才培养方案一、培养目标本专业培养具有良好的软件技术与工程素养,熟练掌握软件工程技术、软件工程管理以及软件服务工程的基本知识与技能,具备良好的计算机科学与技术知识基础,能够从事软件工程技术研究、设计、开发、测试、软件项目管理与服务等工作,并能适应T行业未来发展需要的高级工程应用型专门人才。二、培养要求1.知识结构要求:(1)掌握从事本专业工作所需的数学(特别是离散数学)和其他相关的自然科学知识以及一定的经济学与管理学知识;(2)掌握软件工程的基本理论与专业知识;(3)掌握软件设计开发方法、过程和主流的开发工具;(4)熟悉软件项目管理,了解软件工程的发展动态:(5)了解与本专业相关的职业和行业的重要法律法规及方针政策,理解工程技术与信息技术应用相关的理论的基本要求。2.能力结构要求:(1)具有从事大型软件项目规划、分析、设计、实现、测试、维护和管理等工作的能力:(2)具有较强的创新能力和信息获取能力,能够有效地进行软件工程新技术、新方法和新工具的探索,具有创新意识,并具有技术创新的初步能力:(3)具有一定的组织管理能力、表达能力、独立工作能力、人际交往能力和团队合作能力;(4)具有一定的外语应用能力,能阅读本专业的外文资料,具有一定的国际视野和跨文化交流、竞争与合作能力;(5)具有较强的社会适应能力,能应对工作变动和环境变化给自身带来的影响,能有效参与竞争。3.素质结构要求:(1)具有良好的思想品德和较高的道德情操,热爱社会主义祖国,拥护中国共产党的领导,掌握马列主义、毛泽东思想与中国特色社会主义基本理论:(2)身体健康;(3)具有良好的人文社会科学素养、职业道德和心理素质,社会责任感强;(4)能独立思考,坚持理论联系实际、实事求是和谦虚谨慎、认真细致的科学态度;(5)自觉自愿地遵守职业道德规范。三、主干学科软件工程四、所属专业类计算机类五、专业核心课程程序设计基础、高等数学I、高等数学Ⅱ、离散数学、线性代数、数据结构与算法、数据库原理、软件工程、操作系统、软件构造与构件、计算机网络、软件需求、软件设计模式、人机交互技术、软件质量保证与测试、软件项目管理。六、标准修业年限四年七、授予学位工学学位367
请登录后查看评论内容