

第1页 / 共6页

第2页 / 共6页

第3页 / 共6页
试读已结束,还剩3页,您可下载完整版后进行离线阅读
THE END
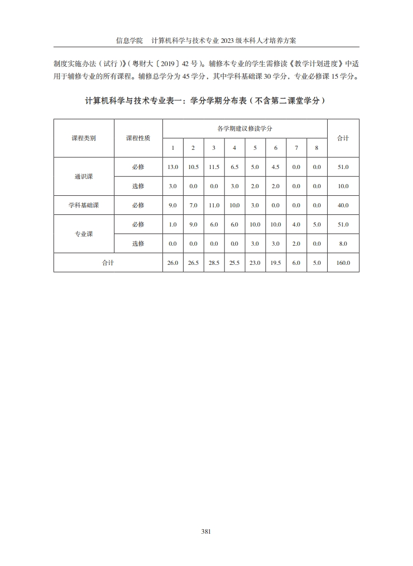
信息学院计算机科学与技术专业2023级本科人才培养方案信息学院计算机科学与技术专业2023级本科人才培养方案一、培养目标本专业培养适应国家和粤港澳大湾区经济发展需求,德、智、体、美、劳全面发展,掌握数学与自然科学基础知识及计算机科学相关的基本理论、基本知识和基本方法,具有较强的专业能力和良好的综合素质,能够胜任政府机关、企事业单位、科研院所中计算机系统分析、设计、开发及研究等相关工作,并能适应T未来发展需要的高级工程应用型专业人才。二、培养要求:1.知识要求:(1)了解与本专业相关的职业和行业的重要法律法规及方针政策,理解工程技术与信息技术应用相关的伦理的基本要求:(2)掌握计算学科的基本思维方法和研究方法,具有良好的科学素养和一定的工程意识,掌握从事本专业工作所需的数学和其他相关的自然科学知识:(3)系统掌握计算机科学与技术学科的基础理论和专业知识,理解本学科的基本概念、知识结构和典型方法,了解计算机科学与技术学科的发展现状和趋势。2.能力要求:(1)培养计算思维能力,能运用计算机科学的概念和方法去求解问题、设计系统,能够综合运用所掌握的知识、方法和技术解决实际问题;(2)培养专业实践能力,可以设计和实现软件系统、硬件系统及各类计算机应用系统;(3)具备终身学习意识以及运用现代技术获取相关信息和新技术、新知识的能力,具有创新意识,并具有技术创新的初步能力,具有一定的组织管理能力、独立工作能力、人际交往能力和团队合作能力。3.素质要求:(1)具有良好的思想品德和较高的道德情操,热爱社会主义祖国,拥护中国共产党的领导,掌握马列主义、毛泽东思想与中国特色社会主义基本理论:(2)身体健康,具有良好的人文社会科学素养、职业道德和心理素质,社会责任感强;(3)能独立思考,坚持理论联系实际实事求是和谦虚谨慎、认真细致的科学态度,自觉自愿地遵守职业道德规范。三、所属专业类计算机类四、专业核心课程计算机科学导论、程序设计基础、数据结构、计算机组成原理、操作系统、计算机网络、编译原理、数据库原理、算法分析与设计、软件工程、离散数学。五、标准修业年限四年六、授予学位工学学士七、修读要求主修本专业的学生应修满160学分(不含第二课堂学分),其中通识必修课51学分、通识选修课10学分,学科基础课40学分,专业必修课51学分、专业选修课8学分;同时,除港澳台学生外,每个学生还须取得10个第二课堂学分,第二课堂学分具体要求见《广东财经大学“第二课堂成绩单”380
请登录后查看评论内容