

第1页 / 共14页

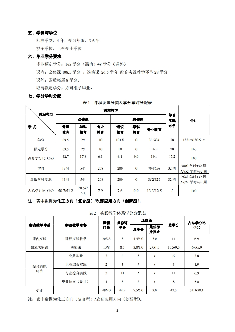
第2页 / 共14页

第3页 / 共14页
试读已结束,还剩11页,您可下载完整版后进行离线阅读
THE END
制药工程专业培养方案专业代码:081302专业名称:制药工程一、培养目标1.基本培养目标培养的学生身心健康、知识结构合理,有健全的人格、高尚的人文精神、深厚的三农情怀和社会责任感,具备批判思维与创新能力、科学研究能力、终身学习能力和组织管理能力,具有国际视野和团队合作精神,德智体美劳全面发展。2.专业培养目标以国家和社会需求为导向,培养具有扎实的制药工程(农药)专业基本知识和实践技能以及相关的现代科学技术基础理论,掌握现代农药化学、化工技术,了解制药工程学科前沿,具有创新精神、创业意识和较强的实际工作能力,在农药、化工、农业等领域能够胜任研究、开发、生产、管理、营销、推广应用等工作的复合及创新型人才。二、毕业要求1知识结构要求(1)毕业生应掌握的基本知识A1掌握一定的政治、历史、哲学、文学、艺术等领域的基本知识,继承和发扬中华民族优秀传统文化A2掌握社会科学的基本知识,了解基本研究方法,具有深厚的人文底蕴和求真务实的科学精神A3掌握数理与逻辑分析、物理学、化学、生物学等自然科学领域的理论知识A4掌握现代网络技术、信息处理技术等的基本知识A5掌握生态环境与人类命运、科技创新与社会发展、农业发展与政策法规、传统文化与世界文明等方面的基本知识(2)毕业生应掌握的专业知识A6.具有扎实的数学、物理、化学、制药工程学等基本理论知识A7.掌握药物化学、化学制药、生物制药、制药工艺等方面的基本知识A8.具备对农药生产工艺流程进行生产管理和对农药新资源、新产品、新工艺进行研发的基本知识和技能A9.熟悉国际和国内农药销售、管理及应用的有关方针、政策和法规A10.掌握科技文献检索、资料查询的基本方法2.能力结构要求(1)基本能力B1具备清晰思考和用语言文字准确表达的能力
请登录后查看评论内容