学科本科阶段人才培养规划环境工程专业编号0825022

学科本科阶段人才培养规划环境工程专业编号0825022新质力文库 - 聚焦新质生产力发展的数字化知识库_行业洞察 / 理论成果 / 实践指南免费下载新质力文库
学科本科阶段人才培养规划环境工程专业编号0825022
此内容为付费资源,请付费后查看
1619
立即购买
您当前未登录!建议登陆后购买,可保存购买订单
付费资源

第1页 / 共16页

第2页 / 共16页

第3页 / 共16页
试读已结束,还剩13页,您可下载完整版后进行离线阅读
THE END
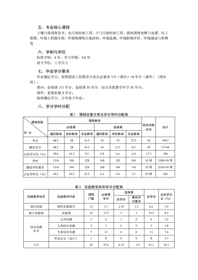
环境工程专业本科人才培养方案专业代码:082502专业名称:环境工程一、培养目标1.基本培养目标培养身心健康,具有健全的人格、高尚的人文情怀和社会责任感,知识结构合理,有一定的批判思维与创新能力、科学研究能力、沟通交流能力、终身学习能力和组织管理能力,具有国际视野和团队合作精神的高素质人才,德智体美劳全面发展。2.专业培养目标培养掌握环境工程专业基本理论、基本知识和基本技能,具备解决复杂环境工程问题的能力,能在水资源保护、废弃物处置与利用、污染环境修复及治理、生态工程恢复、城乡建设等企事业单位和科教部门,从事有关水、气、固体废物、土壤和其他污染的控制与治理、环境修复及环境评价等方面的调查研究、规划设计、方案编制、施工监理监测、预防管理和教育培训及科研工作的复合型专业技术人才。二、毕业要求按照《普通高等学校本科专业类教学质量国家标准》和环境工程专业工程教育专业认证的毕业要求,本专业毕业生应具备工程知识、问题分析、设计开发解决方案、研究、使用现代工具、工程与社会、环境和可持续发展、职业规范、个人和团队、沟通、项目管理和终身学习等12个方面的知识和能力。具体要求体现在知识结构、能力结构和素质结构等三方面。1.知识结构要求(1)毕业生应掌握的基本知识A1历史、哲学、文学、艺术等领域的基本知识(培养学生具有正确的历史观、世界观、人生观、价值观、审美观)。A2社会科学学科研究方法的基本知识(让学生掌握社会科学的基本知识,了解基本研究方法,具有人文情怀和社会责任感)A3数理、物理及化学基础知识(让学生掌握数理、大学物理及化学的基本知识)A4现代信息技术的基本知识(让学生掌握现代网络技术、通信技术和信息处理技术等的基本知识)A5生态环境、生命科学、经济管理等方面的基本知识(让学生掌握生态环境与人类命运、科技创新与社会发展、农业发展与政策法规、传统文化与世界文明等方面的基本知识)。(2)本科生应掌握的专业知识A6掌握环境化学、微生物学、生态学等学科基础知识A7掌握测量学、画法几何与工程制图、计算机绘图CAD等应用技术和工具类课程知识A8流体力学、工程力学、化工原理、电工电子技术、电气自动化等工程类理论与技术知识A9土壤污染修复技术、大气污染控制、水污染控制、固体废物处理与处置、物理性污染控制等综合治理及设计类工程专业知识
喜欢就支持一下吧
评论 抢沙发

请登录后发表评论

    请登录后查看评论内容