林木资源化学工程专业培育规划

林木资源化学工程专业培育规划新质力文库 - 聚焦新质生产力发展的数字化知识库_行业洞察 / 理论成果 / 实践指南免费下载新质力文库
林木资源化学工程专业培育规划
此内容为付费资源,请付费后查看
1619
立即购买
您当前未登录!建议登陆后购买,可保存购买订单
付费资源

第1页 / 共9页

第2页 / 共9页

第3页 / 共9页
试读已结束,还剩6页,您可下载完整版后进行离线阅读
THE END
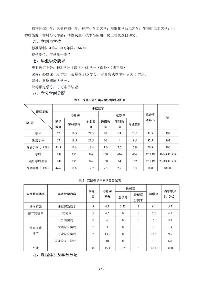
林产化工专业培养方案专业代码:082403专业名称:林产化工一、培养目标1.基本培养目标培养德智体美劳全面发展、理想信念坚定的社会主义建设者和接班人。学生应具备健全的人格、合理的知识结构、高尚的人文情怀和“三农”情怀:有一定的批判思维与创新能力、初步的科学研究能力、团队合作精神、组织管理能力和终身学习能力:具有国际视野以及服务国家现代化建设和民族复兴的社会责任感。2.专业培养目标培养具有扎实的化学化工相关基础理论与技能,能在林产资源化学加工、生物化学品加工、生物质能源与材料、精细化学品加工技术和工艺设计等领域从事产品开发与过程设计、生产经营管理、科研创新工作的高素质专业人才和学术精英。二、毕业要求1.知识结构要求(1)毕业生应掌握的基本知识A1历史、哲学、文学、艺术等领域的基本知识(培养学生具有正确的历史观、世界观、人生观、价值观、审美观)。A2社会科学学科研究方法的基本知识(让学生掌握社会科学的基本知识,了解基本研究方法,具有人文情怀和社会责任感)A3数理与逻辑分析以及物理学的基础知识(让学生掌握数理与逻辑分析、大学物理的基本知识)A4现代信息技术的基本知识(让学生掌握现代网络技术、通信技术和信息处理技术等基本知识)A5生态环境、生命科学、经济管理等方面的基本知识(让学生掌握生态环境与人类命运、科技创新与社会发展、农业发展与政策法规、传统文化与世界文明等方面的基本知识)(2)毕业生应掌握的专业知识A6掌握专业所需的天然产物化学、植物纤维化学、无机及分析化学、有机化学及物理化学等学科的基础知识:A7掌握仪器分析的基本原理与方法,了解光谱分析、色谱分析等现代分析方法和手段:A8掌握天然植物资源化学转化和生物转化的技术原理与方法:A9掌握天然植物资源化学和生物化学加工过程工艺设计、加工设备设计和选型、工厂设计等知识与技能:1/9
喜欢就支持一下吧
评论 抢沙发

请登录后发表评论

    请登录后查看评论内容