模拟与数位电路实验上卷教学方案

模拟与数位电路实验上卷教学方案新质力文库 - 聚焦新质生产力发展的数字化知识库_行业洞察 / 理论成果 / 实践指南免费下载新质力文库
模拟与数位电路实验上卷教学方案
此内容为付费资源,请付费后查看
1619
立即购买
您当前未登录!建议登陆后购买,可保存购买订单
付费资源

第1页 / 共3页

第2页 / 共3页

第3页 / 共3页
已完成全部阅读,共3
THE END
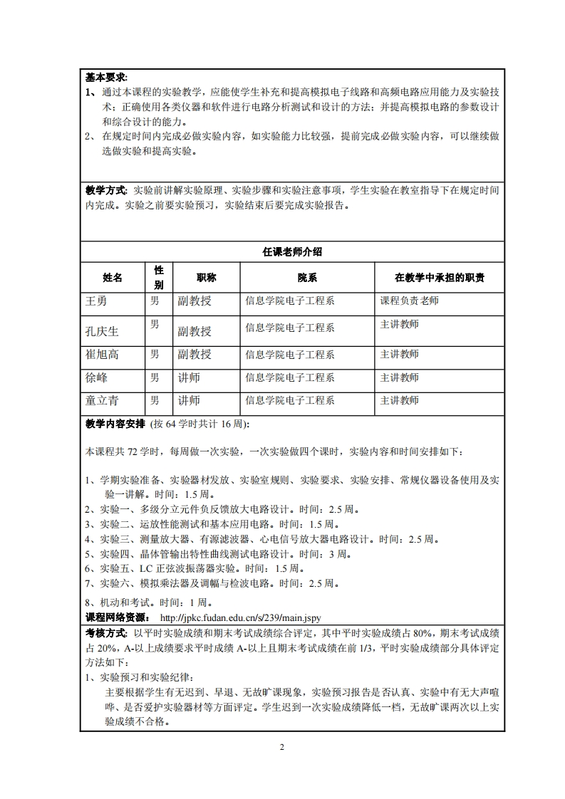
复旦大学课程教学大纲课程代码NF0130005编写时间2015年12月课程名称模拟与数字电路实验(上)英文名称Analog and Digital Circuit Experiments[1]学分数3周学时4开课院系信息学院电子工程系任课老师王勇、孔庆生、徐峰、崔旭高、童立青预修课程模拟电子学基础、电子线路、数字逻辑基础、高频电子电路课程性质专业必修课程本课程目的在于使学生在学习模拟电子电路理论课、平台实验以及高频电子电路的基础上补充和提高模拟电子线路的综合应用能力,训练科学的思维和实验教学目的方法,培养学生的实验能力,并使学生掌握基本的实验方法和实验技能,为深入学习以后的专业课程打好基础。1、基本仪器使用实验2、多级分立元件负反馈放大器设计实验运算放大器性能测试和基本应用实验基本内容简3、4、测量放大器、有源滤波器和心电信号放大器设计实验介5、三极管输出特性曲线测试电路设计实验6、三点式振荡器实验1、调幅与检波实验教材和教学参考资料作者书名出版社出版日期王勇、孔庆生、宋《模拟与数字电路实验》复旦大学出版社2013年2月万年教材和《常用无线电仪器和器件手散学参考资孔庆生册》料陈光梦模拟电子学基础复旦大学出版社2012年陈光梦数字逻辑基础复旦大学出版社2012年张义芳哈尔滨工业大学高频电子线路2007年出版社
喜欢就支持一下吧
评论 抢沙发

请登录后发表评论

    请登录后查看评论内容